STM MASTERGAN 드라이버는 하부 및 상부 구동 섹션 모두에서 UVLO 보호 기능을 제공합니다. 이 보호 기능은 전원 스위치가 낮은 효율 또는 위험한 조건에서 작동하지 않도록 방지하고 인터로킹 기능은 교차 전도 조건을 방지합니다. 확장된 입력 핀 범위를 통해 마이크로컨트롤러, DSP 장치 또는 홀 효과 센서와 쉽게 연동할 수 있습니다.
MASTERGAN 드라이버는 -40~125°C의 산업 온도 범위에서 작동하며 소형 9mm x 9mm QFN 패키지로 제공됩니다.
특징
- 하프 브리지 게이트 드라이버와 고전압 GaN 트랜지스터를 통합한 전력 시스템 인 패키지:
- BVDSS =650V
- RDS(ON) =150mΩ
- IDS(MAX) =10A
- 역전류 성능
- 역 복구 손실 없음
- 로우 측 및 하이 측 UVLO 보호
- 내부 부트스트랩 다이오드
- 인터로킹 기능
- 셧다운 기능을 위한 전용 핀
- 정확한 내부 타이밍 일치
- 3.3~15V 호환 입력(히스테리시스 및 풀다운 기능 제공)
- 과열 보호
- 자재 명세서 감소
- 초소형 및 간소화된 레이아웃
- 유연하고 용이하고 빠른 설계
애플리케이션
- 스위치 모드 전원 공급 장치
- 고전압 PFC, DC-DC 및 DC-AC 컨버터
- 충전기 및 어댑터
- UPS(무정 전전원 공급 장치) 시스템
- 태양광 전력
콘텐츠 스트림
비디오
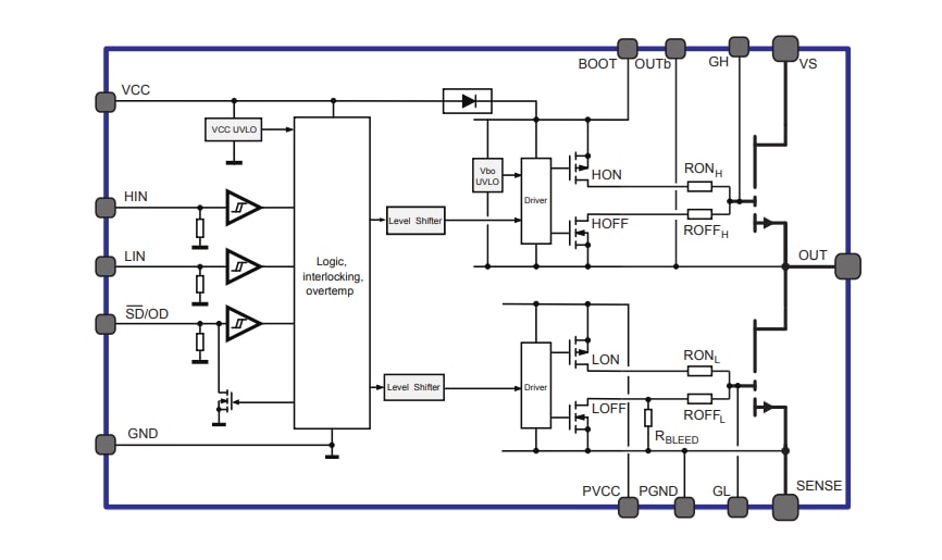
블록 선도
View Results ( 15 ) Page
| 부품 번호 | 데이터시트 | 설명 |
|---|---|---|
| MASTERGAN6TR | ![]() |
게이트 드라이버 650 V enhancement mode GaN High power density half-bridge with high voltage driver |
| MASTERGAN2TR | ![]() |
게이트 드라이버 High power density 600V Half bridge driver with two enhancement mode GaN HEMTs |
| MASTERGAN3TR | ![]() |
게이트 드라이버 High power density 600 V Half bridge driver with two enhancement mode GaN HEMTs |
| MASTERGAN1LTR | ![]() |
게이트 드라이버 600 V half-bridge enhancement mode GaN HEMT with high voltage driver |
| MASTERGAN4LTR | ![]() |
게이트 드라이버 600 V half-bridge enhancement mode GaN HEMT with high voltage driver |
| MASTERGAN1 | ![]() |
게이트 드라이버 High power density 600V half-bridge driver with two enhancement mode GaN HEMTs |
| MASTERGAN4 | ![]() |
게이트 드라이버 High power density 600V half-bridge driver with two enhancement mode GaN HEMTs |
| MASTERGAN2 | ![]() |
게이트 드라이버 High power density 600V Half bridge driver with two enhancement mode GaN HEMTs |
| MASTERGAN5 | ![]() |
게이트 드라이버 High power density 600 V half-bridge driver with two enhancement mode GaN power |
| MASTERGAN1L | ![]() |
게이트 드라이버 600 V half-bridge enhancement mode GaN HEMT with high voltage driver |
게시일: 2020-08-28
| 갱신일: 2026-03-18


