Analog Devices / Maxim Integrated MAX77757 USB Type-C® 자율 충전기
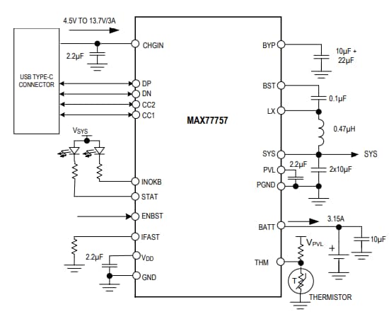
Analog Devices Inc. MAX77757 USB Type-C® 자율 충전기는 역방향 부스트 기능을 지원하는 1셀 리튬-이온/LiFePO4 배터리용 JEITA가 있는 독립형 3.15A 장치입니다. MAX77757 충전기는 4.5~13.7V 입력 전압 범위에서 작동하며 최대 입력 전류 제한은 3A입니다. 이 IC는 AICL(적응형 입력 전류 제한) 기능을 구현합니다. 이 AICL 기능은 약한 어댑터’ 전압이 급강하하거나 폴드백하지 않도록 입력 전류를 줄여 입력 전압을 조절합니다. MAX77757 IC의 USB Type-C CC(구성 채널) 감지 핀을 사용하면 자동 USB Type-C 전원 소스 감지 및 입력 전류 제한 구성이 가능합니다. MAX77757 IC는 최대 5.1V 및 1.5A의 역방향 부스트 기능을 제공하며 ENBST 핀으로 활성화할 수 있습니다.ADI MAX77757 자율 충전기에는 Smart Power Selector™ 및 배터리 트루 디스커넥트 FET가 장착되어 있습니다. 이 장착 장치는 배터리 충전 및 방전을 제어하거나 결함이 발생한 경우 배터리를 분리합니다. MAX77757 IC는 4.1~4.5V의 다양한 종단 전압으로 리튬-이온 배터리를 지원하는 여러 가지 변형 제품으로 제공됩니다. 이 충전기는 LiFePO4 배터리를 위한 3.6V 종단 전압 옵션과 함께 제공됩니다. MAX77757 IC는 3mm x 3mm 크기, 0.4mm 피치 및 24 리드 FC2QFN 패키지로 제공됩니다. 일반적으로 mPOS(Mobile Point-of-Sale) 단자, 휴대용 의료 기기, 무선 헤드폰, GPS 추적기, 웨어러블 기기용 충전 거치대 및 파워 뱅크에 사용됩니다.
특징
- 최대 16V 보호
- 6A 방전 전류 보호
- 펌웨어 또는 통신 필요없음
- 통합형 USB 감지:
- USB Type-C를 위한 통합 CC 감지
- 레거시 SDP, DCP, CDP 및 DCD 타임아웃을 위한 BC1.2 감지 기능 통합
- 공통 독점 충전기 유형을 위한 USB 감지 기능 통합
- 자동 입력 전류 제한 구성
- 안전:
- 충전 안전 타이머
- NTC 서미스터로 JEITA 규정 준수(MAX77757J)
- NTC 서미스터로 고온/저온 충전 정지(MAX77757H)
- 과열 차단
- 모든 기능의 핀 제어:
- 레지스터 구성 가능 고속 충전 전류
- 역방향 부스트를 활성화 및 비활성화하는 ENBST 핀
- 충전 상태를 표시하는 STAT 핀
- 입력 POK(Power-OK)를 나타내는 INOKB 핀
- 충전 비활성화를 위한 THM 핀
- AICL로 입력 전압 레귤레이션
- 최대 5.1V 및 1.5A 역방향 부스트 성능
- 통합 전원 경로
- 통합 배터리 트루 디스커넥트 FET
- 24 리드 FC2QFN 패키지
사양
- 13.7V 최대 입력 작동 전압
- 3.15A 최대 충전 전류
- 종단 전압:
- 4.1V~4.5V(리튬-이온 및 리튬-폴리머 배터리)
- 3.6V/3.7V(LiFePO4 배터리)
- 3mm x 3mm 크기
- -40~85°C 작동 온도 범위
- -65~150°C 보관 온도 범위
애플리케이션
- mPOS(Mobile Point-of-Sale) 단자
- 휴대용 의료 기기
- 무선 헤드폰
- GPS 추적기
- 웨어러블 기기용 충전 거치대
- 파워 뱅크
- 모바일 라우터
블록 선도
일반 애플리케이션 회로
게시일: 2021-04-01
| 갱신일: 2023-04-13
