Analog Devices / Maxim Integrated MAX77757 평가 키트
Analog Devices Inc. MAX77757 평가 키트는 완전히 조립 및 테스트를 거친 PCB(인쇄 회로 기판)입니다. MAX77757 키트는 JEITA를 사용하여 독립형 3.15A USB Type-C® 자율 충전기인 MAX77757 IC를 평가하도록 설계되었습니다. MAX77757 IC는 4.5~13.7V 입력 범위에서 작동할 수 있으며 최대 3.15A의 급속 충전 전류와 3A의 최대 입력 전류 제한을 제공합니다. MAX77757 평가 키트는 USB Type-C CC 감지 기능, USB 배터리 충전 사양에 부합하는 배터리 충전기능 그리고 입력 삽입 시 독점 어댑터 감지 기능을 갖추고 있습니다. 이 키트는 입력 소스에서 최대 허용 전류까지 충전기 입력 전류 제한의 자동 구성을 나타냅니다. MAX77757 평가 키트에는 JEITA 규정 준수를 시연하기 위한 가변 저항기 및 서미스터가 포함되어 있습니다.특징
- 최대 16V 보호
- 13.7V 최대 입력 작동 전압
- 3.15A 최대 충전 전류
- 6A 방전 전류 보호
- 펌웨어 또는 통신 필요없음
- 통합형 USB 감지:
- USB Type-C를 위한 통합 CC 감지
- 레거시 SDP, DCP 및 CDP를 위한 BC1.2 감지 기능 통합
- 공통 독점 충전기 유형을 위한 USB 감지 기능 통합
- 자동 입력 전류 제한 구성
- 안전:
- 충전 안전 타이머
- NTC 서미스터로 JEITA 규정 준수(MAX77757J)
- NTC 서미스터로 고온/저온 충전 정지(MAX77757H)
- 과열 차단
- 모든 기능의 핀 제어:
- 레지스터 구성 가능 고속 충전 전류
- 역방향 부스트를 활성화 및 비활성화하는 ENBST 핀
- 충전 상태를 표시하는 STAT 핀
- 입력 POK(Power-OK)를 나타내는 INOKB 핀
- 충전 비활성화를 위한 THM 핀
- AICL로 입력 전압 레귤레이션
- 최대 5.1V, 1.5A의 역방향 부스트 성능
- 통합 전원 경로
- 통합 배터리 트루 디스커넥트 FET
- 입증된 PCB 레이아웃
- 완전 조립 및 테스트 완료
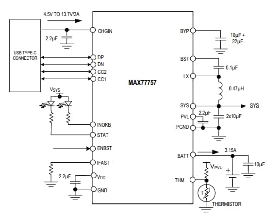
블록 선도
추가 자료
게시일: 2021-04-01
| 갱신일: 2023-04-13
