Vishay SiC32309는 시스템 설계를 간소화하기 위한 여러 가지 기능을 제공합니다. 이 장치는 출력 전류 및 다이 온도를 모니터링하기 위한 통합 솔루션을 제공하므로 외부 전류 감지 션트 저항기, 전력 MOSFET 및 열 감지 장치가 필요하지 않습니다. SiC32309은 전력 FET 게이트, 소스, 드레인 단락 조건 및 컨트롤러에 대한 피드백을 감지합니다. SiC32309은 고전류 애플리케이션을 위해 병렬로 작동할 수 있습니다.
SiC32309는 PowerPAK MLP32-55로 설계되었습니다.
특징
- 4.5V~18V 작동 입력 범위
- 25V 보장 최대 입력 허용 오차
- 최대 60A 출력 전류
- 0.6mΩ의 낮은 RDS(on)를 제공하는 통합 스위치
- 내장형 MOSFET 드라이버
- 감지 출력을 이용한 통합 전류 감지
- 과전류 값을 프로그래밍하는 데 사용되는 별도의 전류 감지 출력
- 내장형 소프트 스타트 및 삽입 지연
- 출력 단락 보호
- 과열 보호
- 내장형 퓨즈 상태 진단
- 오류 상태 보고서
- 고전류 애플리케이션을 위한 병렬 작동
- 아날로그 온도보고서
- PowerPAK MLP32-55 패키지로 제공
애플리케이션
- 핫 스왑
- PC 카드
- 디스크 드라이브
- 서버
- 네트워킹
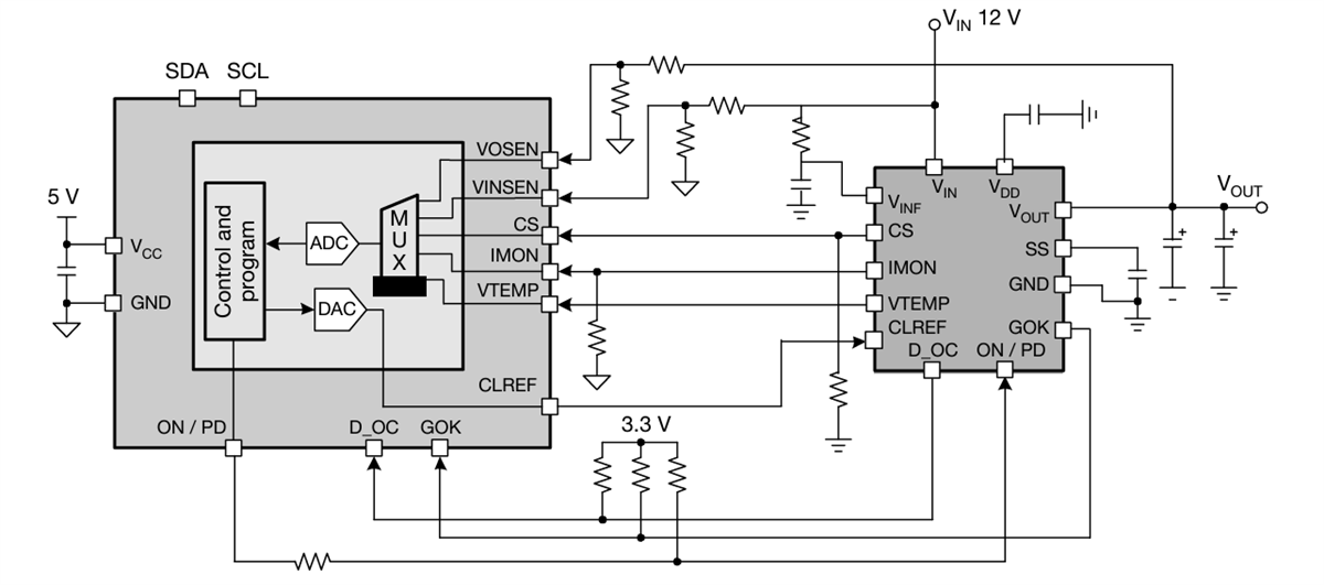
일반 애플리케이션 회로
기능 블록 선도
게시일: 2024-10-31
| 갱신일: 2025-01-20

