Vicor MPRM28A VI Chip® PRM™ 스위칭 전압 레귤레이터
Vicor MPRM28A VI Chip® PRM™ 스위칭 전압 레귤레이터는 14.0~50.0VDC 입력에서 작동하여 조정된 26.0~50.0VDC 출력을 생성하는 고효율 컨버터입니다. ZVS 벅-부스트 토폴로지는 높은 변환 효율로 높은 스위칭 주파수 작동을 가능하게 합니다. 높은 스위칭 주파수는 무효 부품의 크기를 줄여 최대 667W/in3의 전력 밀도를 가능하게 합니다. 전체 VI 칩 패키지(32.5mm x 22.0mm x 6.73mm)는 평면 열 인터페이스 영역과 우수한 열 전도성으로 표준 픽 앤 플레이스 및 표면 실장 조립 프로세스와 호환됩니다. 해당 레귤레이터 제품은 원격 감지 및 전압 피드백 없이 절연된 PoL 전압을 정밀하게 조정할 수 있는 고유한 피드포워드 방식을 사용하는 적응형 루프 출력 조절용으로 구성할 수 있습니다.특징
- 28V 입력(14.0~50V), 비절연 ZVS 벅-부스트 레귤레이터
- 26.0~50.0V 조정 가능한 출력 범위
- 1.11in2 설치 공간에서 200W 출력 전력
- 최대 부하에서 95.5%의 일반 효율
- 667W/in3 (42W/cm3) 전력 밀도
- 4.7MHrs MTBF (MIL-HDBK-217 Plus Parts Count, +25°C)
- 전체 VI Chip® 패키지, 32.5mm x 22.0mm x 6.73mm
애플리케이션
- 육상/항공/해상 무인차량/드론
- 통신
- 레이더
- 이동식 무기
사양
- 온도 범위
- -55°C ~ +125°C 작동 내부 온도 범위
- -65°C ~ +125°C 보관
- 15g 무게
- MSL 4 등급
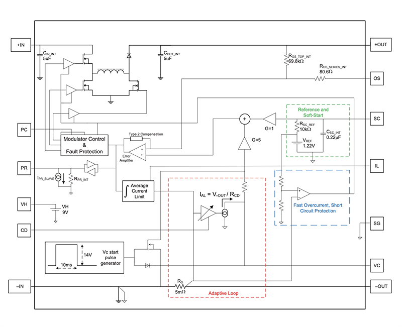
기능 블록 선도
게시일: 2021-04-02
| 갱신일: 2022-03-11
