Vicor DCM 3623 절연형 및 조정형 DC-DC 컨버터

Vicor DCM 3623 절연형 및 조정형 DC-DC 컨버터는 조정되지 않은 광범위한 입력 전압에서 작동하면서 절연 출력 전압을 만듭니다. 고주파 ZVS(제로 전압 스위칭) 토폴로지를 기반으로 설계된 DCM 3623 컨버터는 전체 입력 라인 범위에서 지속적으로 높은 효율을 발휘합니다. 모듈식 DCM 3623 컨버터와 다운스트림 DC-DC 제품은 효율적인 전력 배분을 지원하므로, 조정되지 않은 다양한 전원에서 PoL(부하 시점)로 뛰어난 파워 시스템 성능과 연결 기능을 제공합니다. DCM 3623은 3,000VDC 절연 전압과 43~154VDC의 넓은 입력 전압 범위를 72 및 110VDC 공칭 시스템에서 모두 사용될 수 있는 철로 등 다양한 분야에서 사용할 수 있습니다.

특징

  • 입력 전압 종류에 따른 제품군(5개)
    • 15V(9~75V)
    • 24V(18~36V)
    • 28V(16~50V)
    • 30V(9~50V)
    • 48V(36~75V)
    • 100V(43~154V)
  • ZVS 고주파 스위칭으로 로우 프로파일, 고밀도 필터링 기능
  • 최대 효율 약 93%
  • 어레이 전체에서 비슷하지 않은 라인 전압을 허용하는 공유 전략을 이용해서 최대 8개 장치를 병렬로 배치 가능
  • 과전압, 과전류, 자외선, 단락, 과열로부터 보호

애플리케이션

  • 산업용
  • 공정 제어
  • 운송/중장비
  • 방위/항공우주

비디오

과제에 대한 솔루션

Vicor DCM 3623 절연형 및 조정형 DC-DC 컨버터

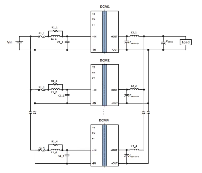
애플리케이션 회로

게시일: 2018-01-09 | 갱신일: 2025-09-12