Texas Instruments UCC28C4x-Q1 전류 모드 PWM 컨트롤러
Texas Instruments UCC28C4x-Q1 전류 모드 PWM 컨트롤러는 업계 표준의 UC28C4x 제품군 PWM 컨트롤러와 핀 호환되는 향상된 BiCMOS 버전입니다. 이 장치는 고정 주파수, 피크 전류 모드 전원 공급 장치를 제어하는 데 필요한 기능을 제공하며, 이 제품군은 여러 가지 성능 이점을 제공합니다. 이 장치는 낮은 시동 및 동작 전류로 최대 1MHz의 고주파 작동 성능을 제공하므로 시동 손실을 최소화하고 작동 소비전력을 최소화하여 효율을 개선시킵니다. 이 장치는 또한 35ns의 지연 시간을 출력하는 빠른 전류 감지 기능과 대형 외부 MOSFET을 직접 구동하는 상승 및 하강 시간이 개선된 ±1A 피크 출력 전류 성능을 발휘합니다.특징
- 다음의 결과로 AEC-Q100 인증 획득
- 장치 온도 1등급: -40~+125°C
- 장치 HBM 분류 레벨 2: ±2kV
- 장치 CDM 분류 레벨 C4B: 750V
- 1MHz 작동
- 대기 전류: 50μA, 최대 전류: 100μA
- 낮은 작동 전류: 52kHz에서 2.3mA
- 35ns의 빠른 사이클 바이 사이클 과전류 제한
- 피크 출력 전류: ±1A
- 레일-투-레일 출력 스윙(25ns 상승과 20ns의 하강 시간 제공)
- 초기 트림된 2.5V 오류 증폭기 레퍼런스: ±1%
- 트림형 발진기 방전 전류
- 새로운 부족전압 차단 버전
애플리케이션
- 자동차용 전원 공급 장치
- 자동차 분야의 하이브리드 및 전기 자동차
- 스위치 모드 전원 공급 장치
- DC-DC 컨버터
- 보드 마운트 전력 모듈
Datasheets
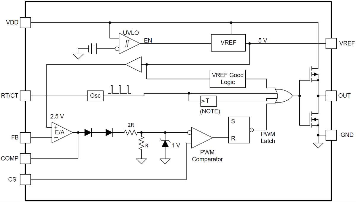
기능 블록 선도
게시일: 2018-04-30
| 갱신일: 2025-05-06
