Texas Instruments UCC28730/UCC28730-Q1 PSR Flyback Controller
Texas Instruments UCC28730/UCC28730-Q1 Zero Standby PSR Flyback Controller provides Constant-Voltage (CV) and Constant-Current (CC) output regulation without the use of an optical coupler, and signal detection to improve transient response to large load steps. A minimum switching frequency of 30Hz facilitates achieving less than 5mW of no-load power. This device processes information from the primary power switch and an auxiliary flyback winding for precise control of output voltage and current. The monitoring works with a secondary-side alarm device such as the UCC24650 to deliver rapid response to heavy load steps using minimal output capacitance. An internal 700V start-up switch, dynamically-controlled operating states and a tailored modulation profile support ultra-low stand-by power without sacrificing start-up time or output transient response. Control algorithms in the UCC28730/UCC28730-Q1 allow operating efficiencies to meet or exceed applicable standards. Discontinuous conduction mode (DCM) operation with valley-switching reduces switching losses. Modulation of the switching frequency and primary current peak amplitude (FM and AM) keeps the conversion efficiency high across the entire load and line ranges. The UCC28730-Q1 devices are AEC-Q100 qualified for automotive applications.Features
- Enables Zero-Power (<5mW) standby consumption
- Smart Wake-Up Detection enables smallest output capacitance
- Primary-side regulation (PSR) eliminates optocoupler
- ±5% voltage regulation and current regulation across line and load
- 700V start-up switch
- 83kHz maximum switching frequency enables low stand-by power charger designs
- Resonant-ring valley-switching operation for highest overall efficiency
- Frequency-dither to ease EMI compliance
- Clamped gate-drive output for MOSFET
- Overvoltage, low-line, and overcurrent protection functions
- Programmable cable compensation
- SOIC-7 package
Applications
- Adapters and chargers for smartphones, tablets, and other consumer electronics
- TV and monitor power supplies
- SMPS for home appliances and industrial automation
- Standby and auxiliary power supplies
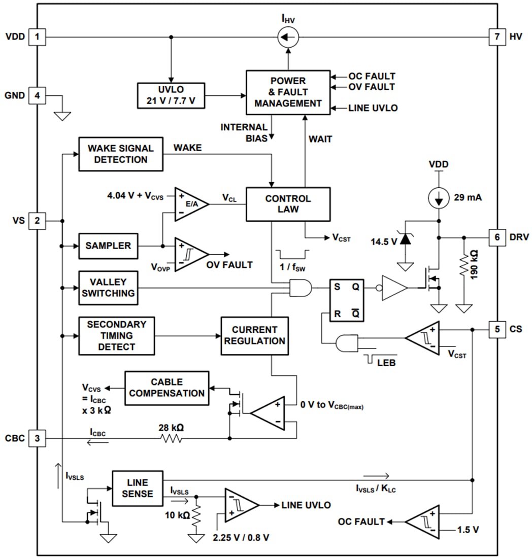
Functional Block Diagram
게시일: 2015-03-10
| 갱신일: 2022-03-11
