Texas Instruments UCC28056 고성능 PFC 컨트롤러
Texas Instruments UCC28056 6핀 고성능 PFC 컨트롤러는 장치의 PFC 부스트 스테이지에서 파생된 혁신적인 혼합 모드 방식을 제공합니다. 혼합 모드 방식은 전 부하에서 TM(전환 모드)로 작동하고 감소된 부하에서 DCM(Discontinuous Conduction Mode)으로 부드럽게 전환되므로 스위칭 주파수가 자동으로 감소합니다. 경부하 성능을 향상시키는 이 장치는 버스트 모드 작동 성능을 포함하고 있어 PFC 스위치를 끌 필요가 없고 시스템이 까다로운 에너지 표준을 충족할 수 있습니다. 또한, UCC28056은 왜곡률이 낮은 상태에서 사인 라인 입력 전류를 보장하며, PFC는 최대 300W까지 전력을 제공하는 PFC 전력단을 통해 켜진 상태를 유지합니다. UCC256301 LLC 컨트롤러와 결합되어 보조 플라이백 컨버터가 필요하지 않습니다. UCC28056은 즉시 켜기 기능을 제공하며 외부 부품 수를 최소화합니다.특징
- 낮은 입력 전류 왜곡 및 Near Unity Power 역률(최대 10% 부하)
- IEC1000-3-2 규격 준수
- 초저 무부하 입력 전원(115Vac에서 25mW, 230Vac에서 40mW)
- 부하 범위에 걸쳐 탁월한 효율 발휘
- 사용 가능
- PFC를 비활성화하지 않고 친환경 전력 표준 준수
- EuP Lot 6 계층 2, CoC 버전 5 계층 2, 컴퓨터 버전 6.1, DOE 레벨 VI용 Energy Star
- 초저 청각 잡음 출력
- 향상된 EA 덕분에 입력 전류 왜곡을 악화시키지 않고 부하 단계에 대해 신속하게 대응 가능
- 밸리 동기화 턴온 성능 덕분에 부스트 인덕터에서 두 번째 권선이 필요하지 않음
- 사용자 조정 가능한 밸리 지연
- 낮은 시동 전류 소비(46μA 미만)
- 폭넓은 VCC 범위: 8.5~34V
- 사이클 바이 사이클 전류 제한
- 소프트 진입 및 소프트 종료 시간이 있는 버스트 모드
- 2차 독립 출력 전압 보호
- 과열 보호 기능 내장
애플리케이션
- 데스크톱 컴퓨팅
- 디지털 TV
- 게임
- 셋톱 박스
- AC 어댑터 프런트 엔드
- LED 드라이버 및 조명기구
- 엔트리 레벨 서버 및 웹 서버
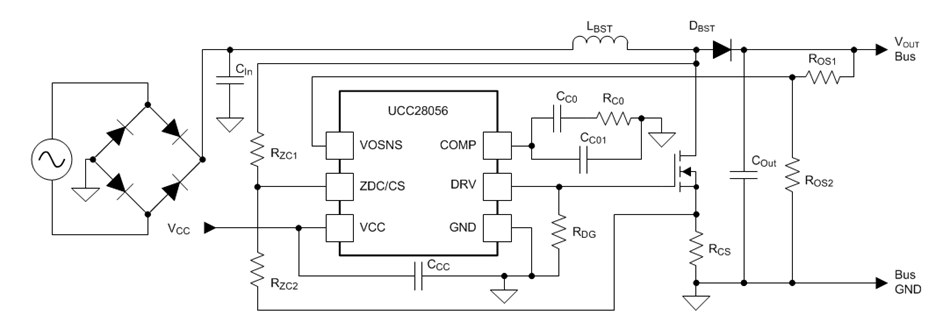
블록 선도
게시일: 2018-06-08
| 갱신일: 2023-02-03
