TI UCC2773x/-Q1은 입력에서 큰 네거티브 전압 공차, 높은 dV/dt 공차, 스위치 노드(HS)의 넓은 네거티브 과도 안전 작동 영역(NTSOA), 인터록을 포함한 탁월한 잡음 및과도 내성을 갖춘 견고한 드라이브가 특징입니다. 이 드라이버는 10V ~ 21V의 넓은 범위의 바이어스 공급 입력 전압을 수신하고 VDD 및 HB 바이어스 공급 핀 모두에 대해 UVLO 보호 기능을 제공합니다. UCC2773x/-Q1은 다양한 패키지로 제공되며 -40°C ~ +150°C의 온도 범위에서 작동합니다.
TI UCC2773x-Q1 하프 브리지 게이트 드라이버는 자동차 애플리케이션을 위한 AEC-Q100 인증을 받았습니다.
특징
- 자동차 애플리케이션에 대한 AEC-Q100 인증 획득
- 장치 온도 등급 1
- 독립적인 입력으로 하이 사이드, 로우 사이드 구성
- 최대 부트스트랩 전압 +700V(HB 핀)
- 4A 싱크, 3.5A 소스의 피크 출력 전류
- 일반적인 32ns 전파 지연
- 최대 6ns 이내의 HO/LO 사이의 전파 지연 정합
- VDD바이어스 전원 범위: 10V ~ 21V
- -6V를 처리할 수 있는 입력 핀
- 부트스트랩 작동을 위해 설계된 부동 채널, HS 핀에서 최대 공통 모드 과도 내성 200V/ns
- 입력 인터로킹 기능(UCC2773x-Q1)
- 두 채널 모두에 대해 내장형 8V UVLO(저전압 차단)
- SOIC 14핀 패키지, SOIC 8핀 패키지
애플리케이션
- 오프라인 AC 및 DC 전원 공급 장치의 하프 브리지 및 풀 브리지 컨버터
- EV/HEV OBC 및 DC-DC 컨버터, 보조 인버터
- 대형 기기 및 백색 가전제품 PFC 및 모터 드라이브
- 매크로 BTS 전원 공급 장치, 인버티드 벅 부스트
- 서버, 텔레콤, IT 및 산업 인프라용 고밀도 스위칭 전원 공급 장치
- BESS(배터리 에너지 저장 시스템), DC-DC 및 DC-AC 컨버터
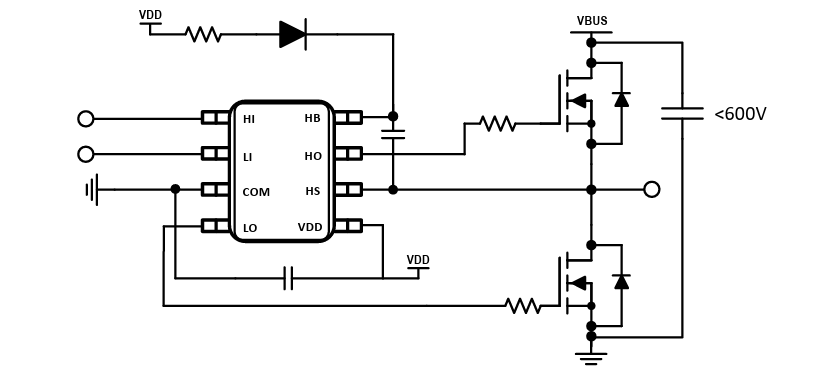
개략도 - D 패키지 8핀
간소화된 계통도 - D 패키지 14핀
Datasheets
게시일: 2026-01-22
| 갱신일: 2026-02-04

