Texas Instruments UCC27511 High-Speed, Low-Side Gate Driver
Texas Instruments UCC27511 high-speed, low-side gate driver is capable of effectively driving MOSFET and IGBT power switches. TI UCC27511 uses a design that inherently minimizes shoot-through current, making it capable of sourcing and sinking high, peak-current pulses into capacitive loads that offer rail-to-rail drive capability and extremely small propagation delay (typically 13ns). UCC27511 provides 4A source, 8A sink (asymmetrical drive) peak-drive current capability. Strong sink capability in asymmetrical drive boosts against parasitic, Miller turn-on effect. This TI high-speed, low-side gate driver operates over a wide VDD range of 4.5V to 18V and a wide temperature range of -40°C to 140°C. It is ideal for use in switch-mode power supplies, DC-to-DC converters, and more.Features
- Low-Cost, Gate-Driver Device Offering Superior Replacement of NPN and PNP Discrete Solutions
- 4A Peak Source and 8A Peak Sink Asymmetrical Drive
- Strong Sink Current Offers Enhanced Immunity Against Miller Turn On
- Split Output Configuration (allows easy and independent adjustment of turn-on and turn-off speeds)
- Fast Propagation Delays (13ns typical)
- Fast Rise and Fall Times (9ns and 7ns typical)
- 4.5V to 18V Single Supply Range
- Outputs Held Low During VDD UVLO (ensures glitch-free operation at power-up and power-down)
- TTL and CMOS Compatible Input Logic Threshold, (independent of supply voltage)
- Hysteretic Logic Thresholds for High Noise Immunity
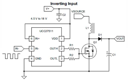
- Dual Input Design (choice of an inverting (IN- pin) or non-inverting (IN+ pin) driver configuration)
- Unused Input Pin can be Used for Enable or Disable Function
- Output Held Low when Input Pins are Floating
- Input Pin Absolute Maximum Voltage Levels Not Restricted by VDD Pin Bias Supply Voltage
- Operating Temperature Range of -40°C to 140°C
Applications
- Switch Mode Power Supplies
- DC-to-DC Converters
- Companion Gate Driver Devices for Digital Power Controllers
- Solar Power, Motor Control, UPS
- Gate Driver for Emerging Wide Band-Gap Power Devices (such as GaN)
Functional Block Diagram
Learn More About
TI Reference Designs Library
게시일: 2012-04-25
| 갱신일: 2022-03-11
