Texas Instruments UCC256303 LLC 공진 컨트롤러
Texas Instruments UCC256303 LLC 공진 컨트롤러는 집적 고전압 게이트 드라이버와 함께 제공됩니다. 이 장치는 PFC 단과 페어링하여 완전한 전력 시스템을 제공함으로써 외부 구성요소를 최소한으로만 사용하도록 설계되었습니다. 결과적인 전력 시스템은 별도의 대기 전력 변환기를 사용할 필요 없이, PFC 단은 항상 작동하면서도 가장 엄격한 요구사항을 충족하도록 설계되었습니다. UCC256303은 LLC 컨버터를 적절히 제어된 상태로 견고하게 작동하도록 설계한 다양한 기능을 갖추고 있습니다. 이 장치는 LLC 설계자의 부담을 덜어줄 목적으로 설계된 것으로, 메인스트림 애플리케이션은 LLC 토폴로지의 효율상 이점을 활용할 수 있습니다. UCC256303은 하이브리드 히스테리시스 컨트롤을 사용하여 동급 최고의 라인 및 부하 과도 응답을 제공합니다. 제어에 필요한 노력은 한 사이클의 평균 입력 전류에 거의 선형적으로 비례합니다. 이 제어를 통해 개방 루프 전달 함수가 1차 시스템이 되므로, 매우 쉽게 보상할 수 있습니다. 이 시스템은 적절한 주파수 보상으로 항상 안정적입니다.The UCC256303 includes a range of features designed to make LLC converter operation well controlled and robust. This device aims to unburden the LLC designer and allow mainstream applications to benefit from the efficiency advantages of the LLC topology. The UCC256303 uses a hybrid hysteretic control to provide best-in-class line and load transient response. The control effort is approximately linearly proportional to the average input current in one cycle. This control makes the open-loop transfer function the first-order system so that it’s very easy to compensate. The system is always stable with proper frequency compensation.
특징
- Hybrid Hysteretic Control (HHC)
- Best-in-class transient response
- Easy compensation design
- Optimized low power features enable 75mW standby power design with PFC on
- Advanced burst mode optocoupler low power operation
- Helps enable compliance with CoC Tier II standard
- Fast exit from burst mode
- Improved capacitive region avoidance scheme
- Adaptive dead-time
- Internal high-side gate drivers (0.6A and 1.2A capability)
- Robust soft start with no hard switching
- Over temperature, output over-voltage, input over and under-voltage protection with three levels of over current protections
- 35kHz to 1MHz Wide operating frequency range
- LLC Resonant controller in SOIC16 with high voltage clearance
- External bias required
애플리케이션
- Digital TV SMPS
- AC-DC Adapter
- Gaming
- Desktop PC
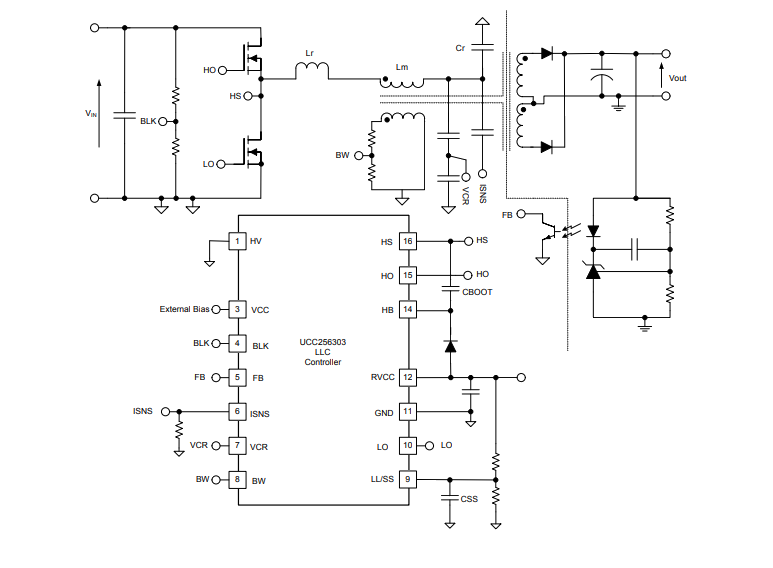
Simplified Schematic
게시일: 2017-11-01
| 갱신일: 2023-11-16
