DCS 제어 토폴로지를 사용하는 TI TPSM82902 벅 컨버터는 ±1%의 높은 VOUT 정확도를 지원합니다. 이 장치의 3~17V의 넓은 입력 전압 범위는 12V 공급 레일, 단일 셀 또는 다중 셀 리튬 이온, 5V 또는 3.3V 레일과 같은 다양한 공칭 입력을 가능하게 합니다. TPSM82902는 경부하에서 자동으로 절전 모드(자동 PFM/PWM이 선택된 경우)로 들어가 고효율을 유지합니다. 또한 작은 부하에서 고효율을 제공하기 위해 이 장치는 4µA의 낮은 일반 정지 전류를 가집니다. 활성화된 경우 AEE는 VIN, VOUT 및 부하 전류에 높은 효율을 제공합니다. 이 TPSM82902는 내부/외부 분배기, 스위칭 주파수, 출력 전압 방전 및 자동 절전 모드 또는 강제 PWM 작동을 설정하는 MODE/Smart-CONF 입력을 포함합니다.
TPSM82902은 통합형 1μH 인덕터로 3.0mm x 2.8mm x 1.6mm를 측정하는 소형 11핀 MicroSiP 패키지로 제공됩니다.
특징
- 넓은 듀티 사이클 및 부하 범위를 위한 높은 효율
- IQ: 4µA(표준)
- 62mΩ 하이 측 및 22mΩ 로우 측 RDS(ON)
- 3mm x 2.8mm x 1.6mm MicroSiP™ 패키지
- 최대 2A의 연속 출력 전류
- ±0.9% 피드백 전압 정확도(-40~125°C 온도)
- 구성 가능한 출력 전압 옵션:
- VFB 외부 분배기: 0.6~5.5V
- VSET 내부 분배기(0.4~5.5V 사이에서 16가지 옵션 제공)
- DCS-Control 토폴로지(100% 모드)
- WEBENCH® Power Designer와 함께 TPSM82902을 사용하여 맞춤형 설계 장치 생성
- MODE/S-CONF 핀을 통한 유연성
- 2.5~1.0MHz 스위칭 주파수
- 동적 모드 변경 옵션이 있는 강제 PWM 또는 자동 PFM 절전 모드
- AEE(자동 효율 개선)
- 출력 방전 켜기/끄기
- 매우 유연하고 사용하기 쉬움
- 단일 계층 라우팅을 위해 최적화된 핀아웃
- 정밀 인에이블 입력
- PG(전력 양호) 출력
- 조절 가능한 소프트 스타트 및 추적
- 외부 부트스트랩 커패시터 불필요
애플리케이션
- 데이터센터 및 엔터프라이즈 컴퓨팅
- 유선 네트워킹
- 무선 인프라
- 공장 자동화 및 제어
- 테스트 및 측정
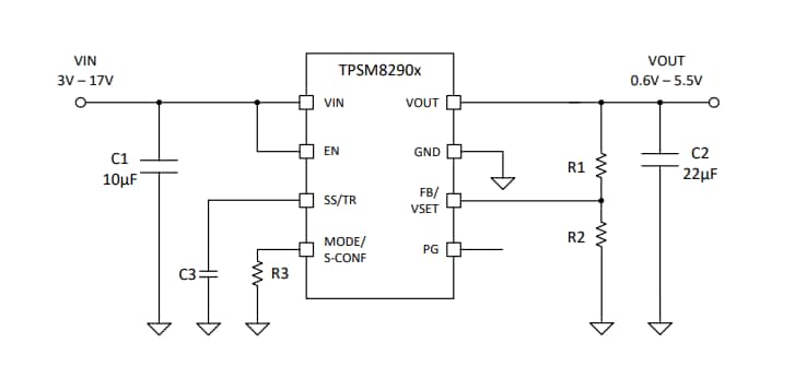
개략도
효율 대 출력 전류 비교
게시일: 2023-01-20
| 갱신일: 2023-06-21

