Texas Instruments TPSM365Rx 동기식 벅 변환기 전력 모듈
Texas Instruments TPSM365Rx 동기식 벅 변환기 전력 모듈은 소형 3.5mm x 4.5mm x 2mm, 11핀 QFN 패키지로 제공되는 600mA, 65V 입력 동기식 강압 DC/DC 전력 모듈입니다. 이 장치는 통합 인덕터 및 부트 커패시터와 함께 전력 MOSFET을 통합합니다. 사용하기 쉬운 TPSM365Rx는 무부하(24~3.3V VOUT)에서 작동 IQ가 4A로 매우 낮습니다. TPSM365Rx는 1~13V 범위를 지원하는 조정 가능한 출력 전압 옵션으로 제공됩니다. 이 장치는 뛰어난 EMI 성능 및 공간 제약 애플리케이션에 최적화되어 있습니다.TI TPSM365Rx는 내부 보상 기능이 있는 피크 전류 모드 제어 체계를 활용하여 최소한의 출력 정전 용량으로 안정적인 작동을 유지합니다. 정밀 EN 기능을 사용하면 시작 및 종료 중에 장치를 정밀하게 제어할 수 있으며 오픈 드레인 PGOOD
출력은 출력 전압 상태를 정확하게 표시합니다. TPSM365Rx에는 사전 바이어스 시작, 과전류 및 온도 보호 기능이 포함되어 있어 TPSM365Rx를 광범위한 산업용 애플리케이션에 전력을 공급하는 탁월한 장치로 만듭니다.
TPSM365Rx의 소형 HotRod™ QFN 패키지 기술은 열 성능과 낮은 EMI를 향상시킵니다.
특징
- 기능 안전 가능
- 기능 안전 시스템 설계에 도움이 되는 문서
- 다목적 동기식 벅 DC/DC 모듈
- 통합 MOSFET, 인덕터 및 컨트롤러
- 3~36V의 폭넓은 입력 전압 범위
- 최대 40V 입력 과도 보호
- 접합 온도 범위: -40~125°C
- 4.5mm x 3.5mm x 2mm 오버몰드 패키지
- RT 핀을 사용하여 200kHz~2.2MHz 범위에서 주파수 조정 가능
- 전체 부하 범위에서 매우 높은 효율
- 88% 이상 효율(12V VIN, 5V VOUT, 1MHz, IOUT=2.5A)
- 87% 이상 효율(24V VIN, 5V VOUT, 1MHz, IOUT = 2.5A)
- 최저 1.5µA 대기 IQ(13.5V VIN)
- 초저 EMI 요구 사항에 맞게 최적화됨:
- 이중 랜덤 확산 스펙트럼 - DRSS
- 리드 패키지의 플립 칩 - FOL
- 인덕터 및 부트 커패시터 통합
- CISPR 11, 클래스 B 규격 준수
- 출력 전압 및 전류 옵션
- 조절 가능한 출력 전압(1~15V)
애플리케이션
- 공장 자동화
- 테스트 및 측정
- 그리드 인프라
일반 계통도
효율 대 출력 전류 비교
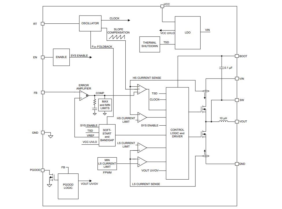
기능 블록 선도
게시일: 2023-01-21
| 갱신일: 2025-05-29
