Texas Instruments TPS92692/TPS92692-Q1 LED 컨트롤러
Texas Instruments TPS92692/TPS92692-Q1 고정확도 LED 컨트롤러는 승압/강압 LED 드라이버 토폴로지를 지원하도록 설계되었습니다. 각 장치에는 LED 전류 측정을 위한 레일-레일 전류 증폭기와 EMI 성능 향상을 위한 확산 스펙트럼 주파수 변조 기술이 통합되어 있습니다. 이런 LED 컨트롤러는 아날로그 또는 PWM 디밍 기법을 사용하여 LED 전류를 독립적으로 변조할 수 있습니다. 고임피던스 아날로그 조정(IADJ) 입력부의 전압을 변화시켜 15:1을 초과하는 범위의 선형 아날로그 디밍 응답을 획득합니다. 원하는 듀티 사이클로 DIM/PWM 입력 핀을 직접 변조하거나 내부 PWM 발생기 회로를 사용하여 LED 전류의 PWM 디밍을 달성합니다. PWM 발생기는 DIM/PWM 핀에서의 DC 전압을 내부 삼각파 발생기의 DC 전압과 비교하여 해당 듀티 사이클로 변환합니다. 옵션으로 제공되는 PDRV 게이트 드라이버 출력 신호를 사용하여 외부 P-채널 시리즈 MOSFET을 구동할 수 있습니다. TPS92692-Q1 장치는 자동차 애플리케이션에 대해 AEC-Q100 인증을 받았습니다.특징
- 광범위한 입력 전압: 4.5~65V
- -40~150°C 접합 온도 범위에 걸쳐 ±4%보다 나은 LED 전류 정확도
- 확산 스펙트럼 주파수 변조를 통해 EMI를 개선함
- 전류 모니터 출력부와 오픈 드레인 장애 플래그 표시기가 있는 종합적인 장애 보호 회로
- 독립형 디밍 작동을 위한 PWM 듀티 사이클 발생기에 대한 내부 아날로그 전압
- 1000:1을 초과하는 디밍 범위의 직접 PWM 입력과 호환
- 명암비 15:1 이상의 아날로그 LED 전류 조정 입력(IADJ)
- 직렬 FET 디밍 및 LED 보호를 활성화하는 통합 P-채널 드라이버
- TPS92692-Q1: 자동차용 Q100 등급 1 인증
애플리케이션
- TPS92692-Q1: 자동차 외부 조명 애플리케이션
- 드라이버 모니터링 시스템(DMS)
- LED 일반 조명 애플리케이션
- 출구 표지 및 비상 조명
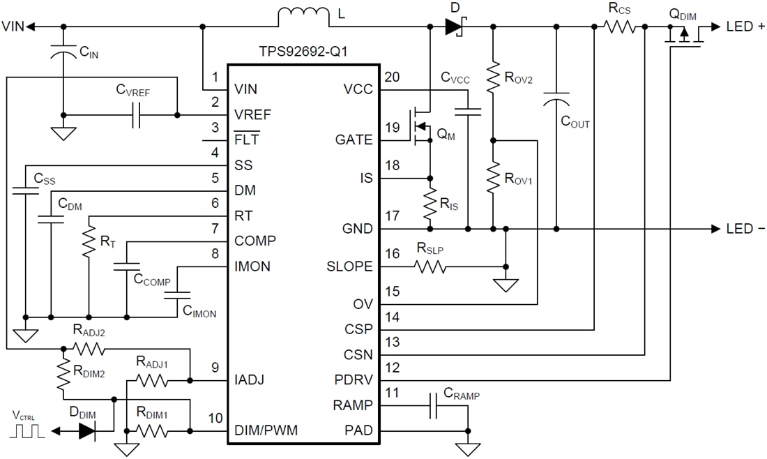
일반적인 부스트 LED 드라이버
게시일: 2017-05-22
| 갱신일: 2022-05-16
