Texas Instruments TPS7H5020FLYEVM 평가 모듈

Texas Instruments TPS7H5020FLYEVM 평가 모듈은 TPS7H5020-SEP PWM 컨트롤러의 광범위한 평가를 용이하게 합니다. TPS7H5020-SEP는 플라이백 컨버터 토폴로지에서 GaN FET 스위칭 소자를 구동합니다. TI TPS7H5020FLYEVM은 사용자 지정 구성을 테스트할 수 있는 유연성을 제공합니다. 간편한 장치 구성 및 성능 검증을 위해 검사 포인트와 추가 구성 요소 풋프린트가 제공됩니다.

특징

  • 전원단 입력 전압 범위: 22V~36V
  • 독립적인 4.5V~14V 컨트롤러 전원 입력
  • 최대 출력 전류: 4 A
  • GaN FET 스위칭 소자
  • 라인, 온도 및 복사에 대한 0.6V ±1% 전압 기준

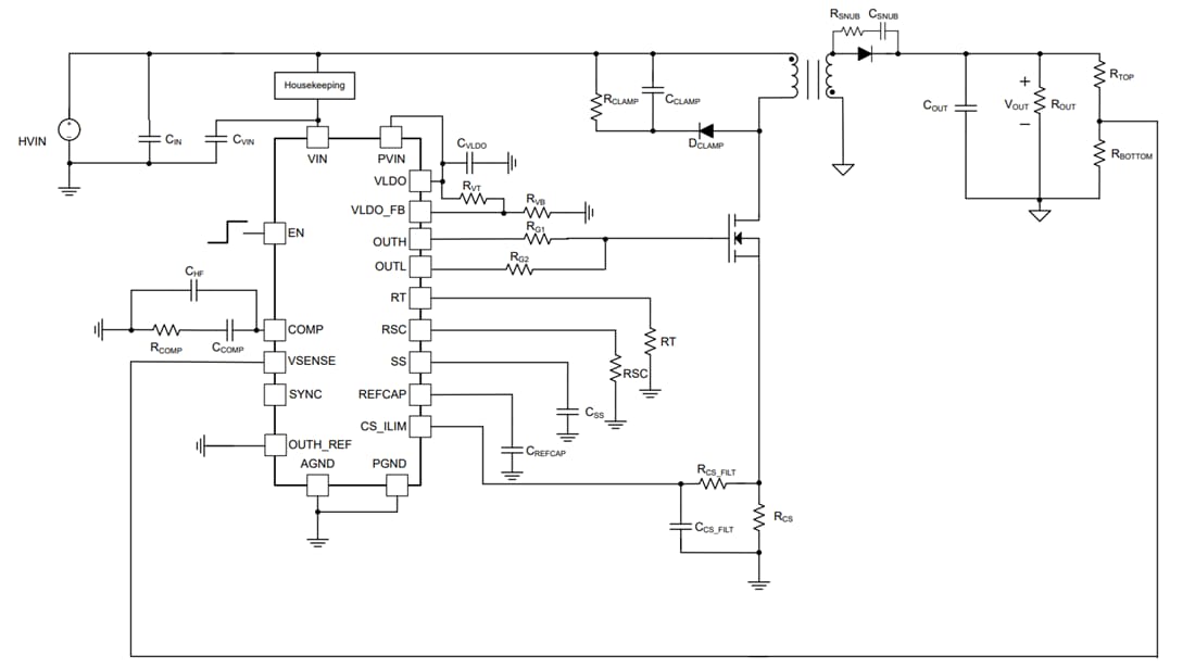
간소화된 계통도

계통도 - Texas Instruments TPS7H5020FLYEVM 평가 모듈

레이아웃

위치 회로 - Texas Instruments TPS7H5020FLYEVM 평가 모듈
게시일: 2025-09-14 | 갱신일: 2025-09-22