TI TPS7H5020EVM 보드는 사용자 정의 설정 및 성능 검증을 테스트할 수 있도록 추가 구성 요소와 테스트 포인트가 채워질 수 있는 설치 공간을 제공합니다.
특징
- 입력 전압 범위 5 V~12 V
- 1 A 출력에서 15 V
- GaN FET
- 1 MHz 스위칭 주파수
- 온도, 방사, 라인 및 부하 조정에 대한 0.6 V ±1% 전압 기준 장치
- 조절 가능한 경사 보상 및 소프트 스타트
- VIN 또는 VLDO에 대한 옵션 PVIN 연결
애플리케이션
- 우주 위성 전원 공급 장치
- 통신 페이로드
- 명령 및 데이터 처리
- 광학 영상 페이로드
- 레이더 영상 페이로드
- 위성 전기 전원 시스템
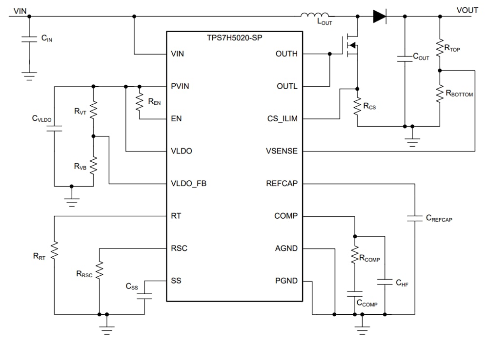
개략도
레이아웃
게시일: 2025-05-30
| 갱신일: 2025-09-14

