Texas Instruments TPS7H4102EVM 평가 모듈

Texas Instruments TPS7H4102EVM 평가 모듈은 TPS7H4102-SEP의 기능과 다기능성을 쉽게 시연하도록 설계되었습니다. TPS7H4102-SEP 이중 채널 벅 변환기는 독립적인 출력이 있는 플라스틱 패키지로 제공됩니다. TI TPS7H4102EVM 평가 모듈은 5V 입력에 맞게 최적화되어 있으며 기본 구성에서 0.8V 및 1.8V로 설정된 2개의 개별적으로 구성 가능한 3A 출력이 특징입니다.

특징

  • 채널당 최대 출력 전류: 최대 3A(공칭)
  • 라인, 온도 및 TID에 대해 599.48mV ±1%의 정확한 전압 레퍼런스
  • 각 채널은 동일한 스위칭 주파수에서 180° 역위상으로 작동함

레이아웃

위치 회로 - Texas Instruments TPS7H4102EVM 평가 모듈

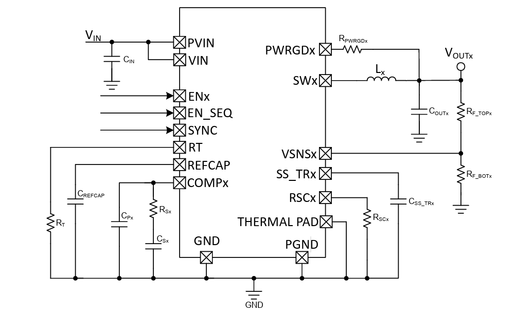
개략도

계통도 - Texas Instruments TPS7H4102EVM 평가 모듈
게시일: 2025-10-29 | 갱신일: 2025-11-05