Texas Instruments TPS65295 DDR4 메모리 전원 솔루션
Texas Instruments TPS65295 DDR4 메모리 전력 솔루션은 동기식 벅 컨버터 2개(VPP 및 VDDQ), 1A 싱크 및 소스 추적 LDO(VTT), 버퍼링된 저잡음 기준(VTTREF)을 통합합니다. TPS65295는 실질적 기능뿐 아니라 탁월한 전원 공급 성능을 제공합니다. 이 장치는 사용 편의성, 빠른 과도 응답, 그리고 외부 보상 회로가 없는 세라믹 출력 커패시터에 대한 지원을 위한 600kHz 스위칭 주파수와 결합된 D-CAP3™ 모드를 적용합니다.TPS65295 DDR4 메모리 전력 솔루션은 DDR4 출력 증가 및 출력 감소 시퀀스 요구사항에 대한 JEDEC 표준을 충족합니다. 이 장치는 유연한 전력 상태 제어를 지원하여 S3에서 VTT를 높은 Z에 두고 S4/S5 상태에서 VDDQ, VTT, VTTREF를 방전합니다. 사용 가능한 다른 기능으로는 OVP, UVP, OCP, UVLO 및 과열 차단 보호 기능이 있습니다. TPS65295는 열 성능이 강화된 18핀 HotRod™ VQFN 패키지로 제공되며 -40~125°C 접합 온도 범위에서 작동하도록 설계되었습니다.
특징
- 동기식 벅 컨버터(VDDQ)
- 입력 전압 범위: 4.5~18V
- 1.2V로 고정된 출력 전압
- 빠른 과도 응답을 위한 D-CAP3™ 모드 제어
- 연속 출력 전류: 8A
- 고급 Eco-mode™ 펄스 스킵
- 통합 22mΩ 및 8.6mΩ RDS(on) 내부 전원 스위치
- 스위칭 주파수: 600kHz
- 내부 소프트 스타트: 1.6ms
- 사이클 바이 사이클 과전류 보호
- 래치 출력 OV 및 UV 보호
- 버퍼링 기준(VTTREF)
- 버퍼링된 저잡음, ±10mA 성능
- 출력 정확도: 0.8%
- 출력 방전 기능
- 출력 증가 및 출력 감소 시퀀싱 제어
- OT 및 UVLO 보호를 위한 비래치
- 18핀 3.0mm × 3.0mm HotRod™ VQFN 패키지
- 동기식 벅 컨버터(VPP)
- 입력 전압 범위: 3~5.5V
- 2.5V로 고정된 출력 전압
- 빠른 과도 응답을 위한 D-CAP3™ 모드 제어
- 연속 출력 전류: 1A
- 고급 Eco-mode™ 펄스 스킵
- 통합 150mΩ 및 120mΩ RDS(on) 내부 전원 스위치
- 580kHz 스위칭 주파수
- 내부 소프트 스타트: 1ms
- 사이클 바이 사이클 과전류 보호
- 래치 출력 OV 및 UV 보호
- 1A LDO(VTT)
- 연속 싱크 및 소스 전류: 1A
- 10μF의 세라믹 출력 커패시터만 필요
- S3에서 하이 z 지원
- ±30mV VTT 출력 정확도(DC+AC)
- 낮은 대기 전류: 150µA
- 전력 양호 표시등
애플리케이션
- DDR4 메모리 전원 공급 장치
- 노트북, PC 컴퓨터 및 서버
- 울트라북, 태블릿 컴퓨터
- 단일 보드 컴퓨터, 컴퓨터 온 모듈
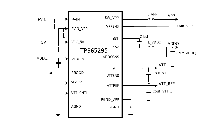
블록 선도
게시일: 2019-03-20
| 갱신일: 2023-08-08
