Texas Instruments TPS65218 Power Management IC (PMIC)

Texas Instruments TPS65218 전력 관리IC(PMIC)

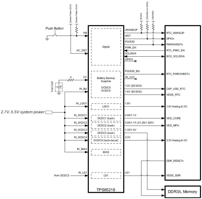
Texas Instruments가 ARM Cortex-A8/A9 SOC와 FPGA 용으로 생산하는 TPS65218은 단일 칩 형태의 전력 관리 IC(PMIC)로, 휴대용(리튬 이온 배터리) 및 비휴대용(5V 어댑터) 애플리케이션을 모두 지원하도록 특수 설계되었습니다. 작동 온도 범위가 -40~+105°C로 넓어서 다양한 산업용 애플리케이션에 사용할 수 있습니다. TPS65218은 48핀 QFN 패키지(6 × 6mm, 피치 0.4mm) 또는 48핀 QFP 패키지(7 × 7mm, 피치 0.5mm) 형태로 생산됩니다. 일반적으로 산업 자동화, POS(판매 시점), 검사 및 측정, 개인 내비게이션 장치에 사용됩니다.

특징
  • 저 대기 전류, 고효율, 강압식 변환기 2개: 배터리 백업 도메인
    • DCDC5: 출력 1.0V
    • DCDC6: 출력 1.8V
    • VIN 범위: 2.2~5.5V
    • 시스템 전원 또는 동전형 백업 배터리로 전력 공급
  • 출력 조정 가능한 강압 변환기 3개: 스위칭 FET 집적
    • DCDC1 : 기본 1.1V, 최대 1.8A
    • DCDC2 : 기본 1.1V, 최대 1.8A
    • DCDC3 : 기본 1.2V, 최대 1.8A
    • VIN 범위: 2.7~5.5V
    • 가변 출력 전압 범위: 0.85~3.5V
    • 경부하 전류에서 전력 절약 모드
    • 최저 드롭아웃에 맞게 100% 듀티 사이클
    • 비활성화 조건에서 능동 출력-방전
  • 출력 조정 가능한 강압-승압 변환기 1개: 스위칭 FET 집적
    • DCDC4: 기본 3.3V, 최대 1.0A
    • VIN 범위: 2.7~5.5V
    • 가변 출력 전압 범위: 0.85~3.4V
    • 비활성화 조건에서 능동 출력-방전
  • 가변 범용 LDO(LDO1)
    • 기본 출력: 1.8V
    • VIN 범위: 1.8~5.5V
    • 가변 출력 전압 범위: 0.9~3.4V
    • 최대 전류 400mA
    • 비활성화 조건에서 능동 출력-방전
  • 5V 부하 스위치: 100mA/500mA 중 전류 제한 선택 가능
    • VIN 범위: 3.0~5.5V
    • 5V에서 최대 스위치 임피던스 500mΩ
  • 저전압 부하 스위치: 350mA 전류 제한
    • VIN 범위: 1.2~3.3V
    • 1.35V에서 최대 스위치 임피던스 110mΩ

  • 고전압 부하 스위치(LS3): 100mA/500mA 중 전류 제한 선택 가능
    • VIN 범위: 1.8~10.0V
    • 최대 스위치 임피던스 500mΩ
  • 관리 기능 모니터 내장
  • 보호, 분석, 제어 기능 제공
    • 부족 전압
    • 과온도 경고 및 차단
    • 누름 버튼 모니터: 온 상태 상시 유지
    • 백업 및 메인 전원 장치에 대해 별도의 전력 양호 알림 출력
    • 오픈 드레인 인터럽트 출력 핀
    • I2C 인터페이스(어드레스 0x24h)

응용 분야
  • 산업 자동화
  • 판매 시점 장비
  • 검사 및 측정
  • 개인 내비게이션 장비

TI 레퍼런스 설계
TPS65218를 이용하는 Altera Cyclone V 파워 레퍼런스 설계
TPS65218를 이용하는 MAX 10 파워 레퍼런스 설계
TPS65218 전력 관리 IC를 이용해 Xilinx Zynq 7000 계열 FPGA에 전력 공급
LPDDR2를 이용하는 AM437x 저전력 중단 모드

TPS65218EVM 평가 모듈

Texas Instruments의 평가 모듈 TPS65218EVM은 전력 관리 소자인 TPS65218의 성능을 평가하도록 완전히 조립된 플랫폼입니다. TPS65218은 ARM® Cortex™ 마이크로프로세서에 사용할 수 있는 고집적식 전력 관리 솔루션입니다.

키트 구성품
  • TPS65218 평가 보드
  • USB2ANY 어댑터
  • USB-USB 연결 마이크로 케이블
  • 10핀 리본 케이블
  • 30핀 리본 케이블
추가 자료
User's Guide 사용자 가이드

애플리케이션 계통도
Application Schematic
eNews
  • Texas Instruments
게시일: 2015-01-06 | 갱신일: 2023-06-07