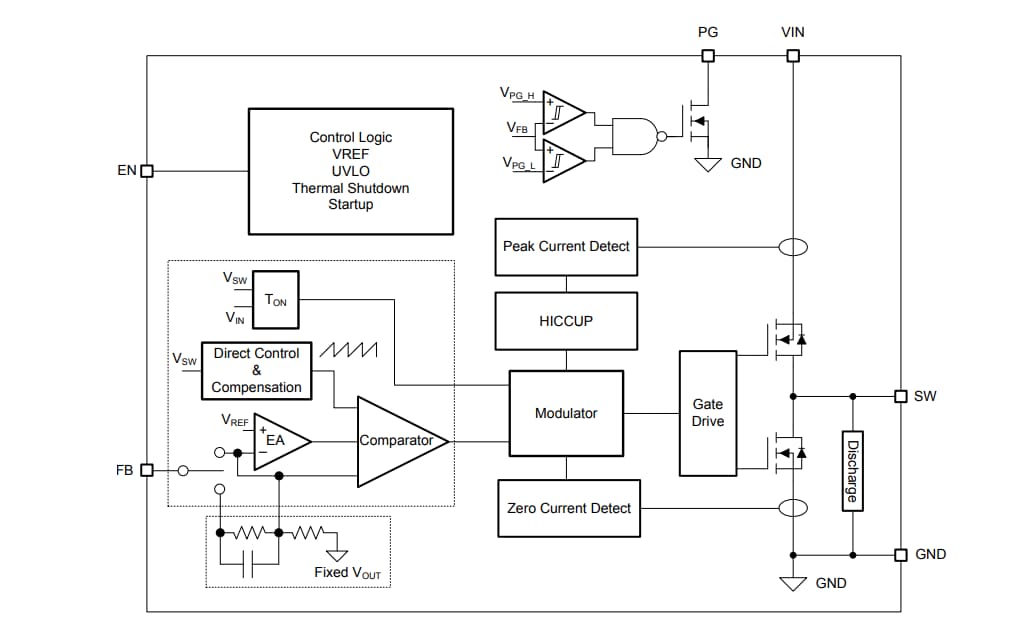
이 장치는 스위칭 주파수가 3.5MHz이기 때문에 소형 외부 구성 요소를 사용할 수 있습니다. TPS6283810은 탁월한 부하 과도 성능 및 출력 전압 조정 정확도를 달성하는 DCS-제어 아키텍처를 사용합니다. 이 장치는 과전류 보호, 열 셧다운 보호, 액티브 출력 방전 및 전력 양호 같은 내장 보호 기능을 제공합니다.
특징
- DCS-Control™ 토폴로지
- 1V 고정 출력 전압, 1% 정확도 제공
- 26mΩ 및 26mΩ 내부 전력 MOSFET
- 입력 전압 범위: 2.4~5.5V
- 작동 대기 전류 4µA
- 스위칭 주파수 3.5MHz
- 경부하 효율을 위한 절전 모드
- 액티브 출력 방전
- 전력양호 신호 출력
- 과열 차단 보호
- 일시 정지(Hiccup) 회로 단락 보호
- 0.8X1.2x0.5mm 6핀 WCSP 패키지로 제공
애플리케이션
- 소비자용 무선 모듈
- 웨어러블 제품
- 스마트폰
- 광학 모듈
블록 선도
일반 애플리케이션 회로
게시일: 2019-02-20
| 갱신일: 2023-07-17

