Texas Instruments TPS61382-Q1 400kHz 40V 15A 부스트 컨버터
Texas Instruments TPS61382-Q1 400kHz 15A 40V 부스트 컨버터는 배터리 상태 감지 기능이 있는 자동차 양방향 부스트 컨버터/벅 충전기로 TBOX와 같은 백업 전력 애플리케이션에 적합합니다. 이 컨버터는 VOUT핀에서 최대 40V의 절대 최대 전압을 지원하여 로드 덤프를 견디고 12V 자동차 배터리에 연결하는 것을 지원합니다. TPS61382-Q1은 NiMH, 리튬-이온, LiFePO4 및 슈퍼커패시터를 지원하는 I2C 구성 가능 벅/LDO 충전기를 통합하고 있습니다.TPS61382-Q1은 0.5V ~ 3.8V 백업 배터리(BUB) 전압 및 5 ~ 12V 출력 전압에서 작동하는 부스트 기능을 통합하고 있습니다. 이 장치는 선택적 대역 확산이 있는 고정 주파수 피크 전류 제어 구조를 사용하여 EMI를 최소화합니다. 부스트 기능은 5A ~ 15A의 프로그래밍 가능한 평균 전류 한계를 지원합니다.
Texas Instruments TPS61382-Q1은 정전류로 배터리를 방전하고 배터리의 내부 저항에서 전압 강하를 감지하는 배터리 상태 감지 기능을 통합하고 있습니다. TPS61382-Q1은 웨터블 플랭크가 있는 3mm × 4mm QFN 패키지로 제공됩니다. TPS61382-Q1의 일반적인 애플리케이션으로는 비상 전화(eCall)가 있습니다.
특징
- 장치 온도 등급 1(-40°C ~ 125°C 주변 작동 온도 범위)로 자동차 애플리케이션에 AEC-Q100 인증 획득
- I2C 프로그래밍 가능한 벅/LDO 충전기
- 최대 21V의 충전기 입력 전압(VOUT핀), 로드 덤프를 견디는 최대 40V까지 지원
- 1셀 또는 2셀 NiMH, 1셀 리튬-이온, LiFePO4, 1셀 슈퍼커패시터의 다중 화학 BC(배터리 충전) 프로파일 지원
- 프로그래밍 가능한 충전 전류: 최대 3A
- 배터리 전압 작동 범위: 0V ~ 3.8V
- 최대 32시간의 프로그래밍 가능한 충전 타이머
- 배터리 온도 모니터링을 위한 NTC 서미스터 입력
- 12V 자동차 배터리 백업 전력 시스템을 지원하는 프로그래밍 가능한 부스트 컨버터
- 프로그래밍 가능한 출력 전압 범위: 5V ~ 12V
- 프로그래밍 가능한 부스트 평균 입력 전류 한계: 5A ~ 15A
- 부스트 모드에서 BUB 전압: 0.5V ~ 3.8V
- VOUT< 2.8v일="" 때="" 시동="" 시="" 최소="">
- VOUT> 2.8V일 때 시동 시 최소 1V
- 12V 시스템 전압이 떨어질 때 <20μs 자동="" 부스트="" 모드로="">20μs>
- 예비 배터리 SOH(상태) 감지
- 조절 가능한 방전 전류: 0A ~ 1.5A
- 배터리 전압, 방전 전류 및 배터리 온도의 다중 신호 아날로그 출력(AVI 핀)
- 낮은 대기 전류 및 누설 전류
- 대기 모드에서 20µA의 정동작 전류
- 셧다운 전류 1µA 미만
- 백업 배터리에 연결된 핀의 누설 전류 1µA 미만
- EMI 완화
- 400kHz 고정 스위칭 주파수
- 선택사항의 프로그래밍 가능한 대역 확산
- 3mm × 4mm 25핀 패키지(웨터블 플랭크)
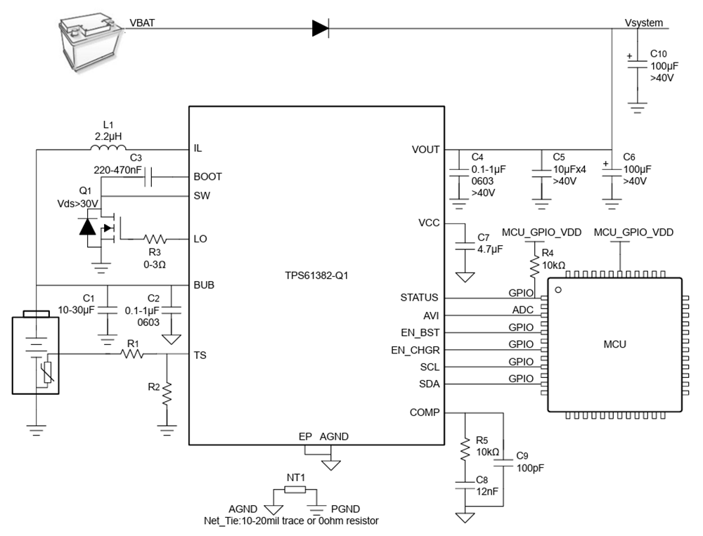
일반 애플리케이션 회로
게시일: 2025-12-12
| 갱신일: 2025-12-24
