Texas Instruments TPS61094 60nA 양방향 벅/부스트 변환기
Texas Instruments TPS61094 60nA 양방향 벅/부스트 변환기는 바이패스 스위치가 있는 동기식 양방향 벅/부스트 변환기입니다. 이 장치는 스마트 계량 및 슈퍼커패시터 백업 전원 애플리케이션을 위한 전원 공급 솔루션을 제공합니다. TPS61094는 입력 전압 범위가 넓고 출력 전압은 최대 5.5V입니다. TPS61094가 벅 모드에서 작동하여 슈퍼커패시터, 충전 전류 및 종단 전압을 2개의 외부 저항기로 프로그래밍할 수 있습니다. TPS61094가 부스트 모드에서 작동할 때 출력 전압은 외부 저항기로 프로그래밍할 수 있습니다.자동 벅 또는 부스트 모드(EN = 1, 모드 = 1) 동안 입력 전원 공급 장치가 적용되면 이 장치는 백업 슈퍼커패시터를 충전할 수 있는 동안 입력 전압을 출력으로 바이패스합니다. 입력 전원 공급 장치가 출력 대상 전압보다 분리되거나 낮을 때 TPS61094는 부스트 모드로 진입하고 백업 슈퍼커패시터에서 출력 전압을 조정합니다. TPS61094는 이 모드에서 60nA의 대기 전류를 소비합니다. TPS61094는 True shutdown 모드(EN = 0, mode = 1) 및 강제 바이패스 모드(EN = 0, MODE = 0)도 지원합니다. True 셧다운 모드에서 TPS61094는 입력 전원에서 로드 장치를 완전히 분리합니다. 강제 바이패스 모드를 지원할 때 TPS61094는 바이패스 스위치를 통해 로드 장치를 입력 전압에 연결하고 4nA의 전류만 소비하여 긴 배터리 수명을 달성합니다.
특징
- 넓은 전압 및 전류 범위
- 0.7~5.5V 입력 전압 범위
- 시동을 위한 1.8V 최소 입력 전압
- 2.7~5.4V 설정 범위의 프로그래밍 가능 부스트 출력 전압
- 1.7~5.4V 설정 범위의 프로그래밍 가능 벅 충전 종단 전압
- 2.5~600mA 설정 범위의 프로그래밍 가능 벅 충전 출력 전류
- 조절 가능 전류 한계
- 바이패스 모드
- 활성화 모드
- 경부하 효율
- 동기식 정류
- 고정 UVLO
- 초저 대기 전류
- 부스트 모드 또는 벅 충전 모드에서 60nA
- 강제 바이패스 모드에서 4nA
- 모드 및 EN 핀으로 제어되는 4가지 작동 모드
- 2mm × 3 mm, 12핀 WSON 패키지
- 고효율 및 전력 성능
- 최소 1.4A 인덕터 밸리 전류 제한
- 60mΩ(LS)/140mΩ(HS) MOSFET 2개
- 100mΩ 바이패스 스위치 저항
- 1MHz 스위칭 주파수
- 경부하 조건에서 자동 스누즈 모드 작동
- 최대 92.3% 효능(VIN = 3V, VOUT = 3.6V, IOUT = 10µA)
- 최대 96.3% 효율( V IN= 3V, VOUT= 3.6V, IOUT = 100mA)
- 풍부한 보호 기능
- 출력 단락
- 열 셧다운
애플리케이션
- 가스/물 계량기
- 휴대용 의료 장비
- 에너지 하베스팅
사양
- 0.7~5.5V 입력 전압 범위
- 2.7~5.4V 출력 전압 범위
- 2A 표준 스위치 전류 제한
- 조정된 출력 1개
- 500~1,000kHz 스위칭 주파수 범위
- 0.0001mA(표준) Iq
- 92% 최대 듀티 사이클
- 작동 온도 범위
- -40~+125°C
- -40~+85°C
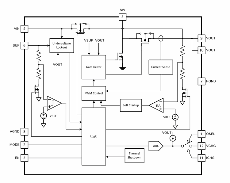
블록 선도
게시일: 2021-11-05
| 갱신일: 2022-03-11
