Texas Instruments TPS61022 8A 부스트 컨버터
Texas Instruments TPS61022 8A 부스트 컨버터는 다양한 배터리 및 슈퍼 커패시터에 의해 전력이 공급되는 휴대용 장비 및 IoT 장치용 전원 공급 솔루션입니다. TPS61022는 전체 온도 범위와 0.5~5.5V의 넓은 입력 전압 범위에서 최소 밸리 스위치 전류 한계가 6.5A입니다. TPS61022는 슈퍼 커패시터를 심하게 방전시킬 수 있는 슈퍼 커패시터 백업 전원 애플리케이션을 지원합니다. 입력 전압이 1.5V 이상일 때 TPS61022 컨버터는 1MHz의 스위칭 주파수에서 작동합니다.입력 전압이 1.5V 미만이고 최저 1V일 때 TPS61022의 스위칭 주파수는 0.6MHz까지 점차 감소합니다. TPS61022 MODE 핀은 경부하 조건에서 절전 모드 또는 강제 PWM 모드에서 작동하도록 설정됩니다. TPS61022는 경부하 조건에서 VOUT으로부터 26µA의 대기 전류만 소비합니다. 이 장치는 차단 중에 입력 전력에서 완전히 분리됩니다. TPS61022는 5.7V의 출력 과전압 보호, 출력 단락 보호, 과열 차단 보호 기능을 제공합니다.
특징
- 입력 전압 범위: 0.5~5.5V
- 시동을 위한 최소 입력 전압: 1.8V
- 출력 전압 설정 범위: 2.2~5.5V
- 12mΩ(LS)/18mΩ(HS) MOSFET 2개
- 밸리 스위칭 전류 제한: 8A
- VIN = 3.6V, VOUT = 5V, IOUT = 3A에서 94.7% 효율
- VIN >1.5V일 때 스위칭 주파수 1MHz, VIN <1V일 때 스위칭 주파수 0.6MHz
- -40~125°C에서 기준 전압 정확도: ±2.5%
- 경부하에서 핀 선택 가능한 자동 PFM 작동 모드 또는 강제 PWM 작동 모드
- VIN > VOUT일 때 패스스루 모드
- 차단 시 입력과 출력 사이에 진정한 분리
- 출력 과전압 및 과열 차단 보호
- 출력 단락 보호
- 2mm × 2mm VQFN 7핀 패키지
애플리케이션
- USB 포트
- 슈퍼커패시터 백업
- GPRS 전원 공급 장치
일반 애플리케이션 회로
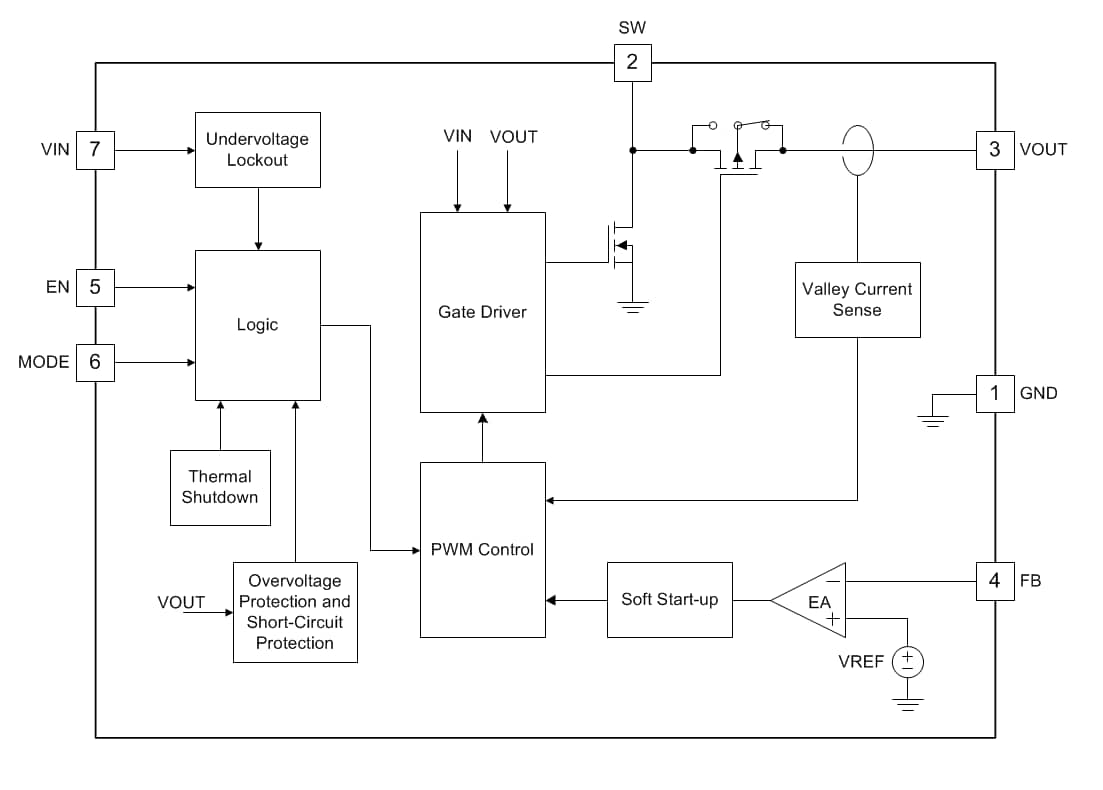
블록 선도
게시일: 2019-05-02
| 갱신일: 2023-09-07
