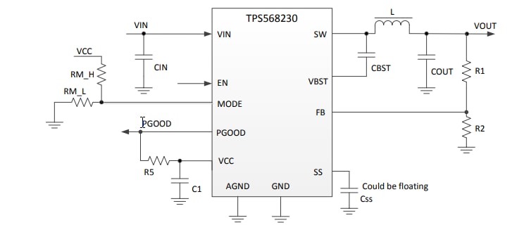
TPS568230은 4.5~18V의 공급 입력 전압 범위로 작동하고 내부 및 외부 소프트 스타트 시간 옵션을 모두 지원합니다. DCAP3™ 제어 모드에서는 빠른 과도 응답, 우수한 라인, 부하 조정을 제공하고 외부 보상을 위한 요구 사항이 없으며 특수 폴리머 및 초저 ESR 세라믹 커패시터와 같이 낮은 등가 시리즈 저항(ESR) 출력 커패시터를 지원합니다.
보호 기능은 OVP, UVP, OCP, OTP 및 UVLO로 구성되고 전력 양호 신호 및 출력 방전 기능이 결합되어 있습니다. MODE 핀을 사용하여 경부하 작동을 위한 Eco-mode™, OOA 모드 또는 FCCM 모드를 설정할 수 있습니다. TPS568230은 20핀 3.0mm x 3.0mm HotRod™ 패키지로 제공됩니다. 이 장치의 정격 접합 온도는 -40~125°C입니다.
특징
- 입력 전압 범위: 4.5~18V
- 빠른 과도 응답을 위한 D-CAP3™ 아키텍처 제어
- 출력 전압 범위: 0.6~7V
- 피드백 전압 정확도(25ºC): 1%
- 연속 출력 전류: 8A
- 통합 19.5mΩ 및 9.5mΩ RDS(on) 내부 전원 스위치
- 시스템 대기 중에 배터리 수명 연장을 고려한 ULQ™ 작동
- MODE 핀에 의한 경부하 작동을 위해 Eco-Mode™, OOA 및 FCCM 모드 선택 가능
- MODE 핀으로 600kHz, 800kHz 및 1MHz 중에서 스위칭 주파수 선택 가능
- 25kHz 이상의 스위칭 주파수로 OOA 경부하 작동
- 큰 듀티 작동 지원
- SS 핀으로 소프트 스타트 시간 조절 가능
- 전력 양호 표시등
- 내장형 출력 방전 기능
- 사이클 바이 사이클 과전류 보호
- OC, OV, UV, OT 및 UVLO 보호를 위한 비래치 구조
- 소형 3.0mm × 3.0mm HotRod™ QFN 패키지
애플리케이션
- DTV 및 STB, 서버 및 스토리지
- 텔레콤 및 네트워킹, POL(Point-of-Load)
- IPC, 공장 자동화
- 배전 시스템
일반 애플리케이션
게시일: 2019-05-02
| 갱신일: 2023-09-07

