Texas Instruments TPS566235 강압 전압 레귤레이터
시스템 설계자는 Texas Instruments TPS566235 6A 동기식 강압 전압 레귤레이터를 사용하여 비용 효율적이고 구성 요소 개수가 적으며 대기 전류가 낮은 솔루션으로 최종 장비 전력 버스 레귤레이터 세트를 완성할 수 있습니다. TPS566235는 외부 보상 구성 요소 없이 빠른 과도 응답과 양호한 라인/부하 조절 기능을 제공하는 D-CAP3™ 모드 제어 기능을 활용합니다. 이 장치는 낮은 등가 직렬 저항(ESR) 출력 커패시터의 지원을 촉진하는 독점 회로가 있습니다. 이 제어 토폴로지는 중부하 조건에서의 CCM 모드와 경부하 조건에서의 DCM 작동 사이에서 원활한 전환을 촉진합니다.경부하에서 MODE 핀으로 구성 가능한 세 가지 작동 모드는 Eco-Mode™, Out-Of-Audio™(OOA), FCCM(Forced Continuous Conduction Mode)입니다. OOA 모드는 효율 감소를 최소화하면서 스위칭 주파수를 가청 주파수 이상으로 유지하는 고유한 제어 특성입니다. TPS566235는 OVP, UVP, OCP, OTP 및 UVLO를 포함한 완벽한 보호 기능을 제공합니다. 이 장치는 -40~125°C에서 지정된 접합 온도를 제공하며 3.0mm x 2.0mm HotRod™ 패키지로 제공됩니다.
특징
- 입력 전압 범위: 4.5~18V
- 출력 전압 범위: 0.6~7V
- 실온에서 ±1% 기준 전압
- 6A의 연속 출력 전류 지원
- 빠른 과도 응답을 위한 D-CAP3™ 아키텍처 제어
- 통합 25mΩ 및 12mΩ RDS(on) 전력 FET
- 낮은 대기 전류: 108µA
- MODE 핀으로 선택 가능한 Eco-Mode™, Out-Of-Audio™, FCCM
- 25kHz 이상의 스위칭 주파수로 Out-Of-Audio™ 경부하 작동
- 사전 바이어스된 시동 기능 지원
- 스위칭 주파수: 600kHz
- 내부 1ms 소프트 스타트
- 세라믹 출력 커패시터 지원
- 전력 양호 표시등
- 사이클 바이 사이클 밸리 과전류 보호
- OC, OV, UV, OT 및 UVLO 보호를 위한 비래치 구조
- 3.0mm × 2.0mm HotRod™ VQFN 패키지
- WEBENCH® Power Designer와 함께 TPS566235를 사용하여 맞춤형 설계 장치 만들기
애플리케이션
- DTV 및 STB
- 전환기 및 라우터
- 서버 및 기업 SSD
- 감시 및 단일 보드 컴퓨터
- 배전 시스템
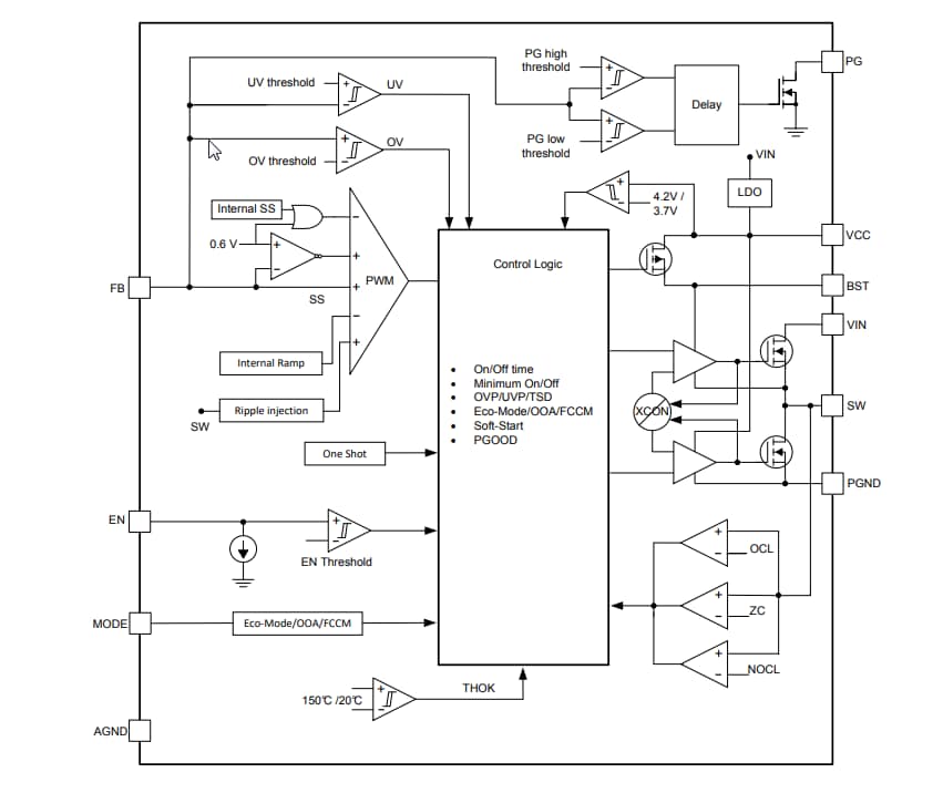
블록 선도
일반 애플리케이션
게시일: 2019-05-21
| 갱신일: 2023-09-21
