Texas Instruments TPS560200 강압 컨버터

Texas Instruments TPS560200 강압 컨버터는 MOSFET가 집적되어 있는 낮은 Iq의 적응형 온타임 동기 모놀리식 벅 컨버터입니다. 이 컨버터는 D-CAP2 모드 컨트롤을 사용하여 외부 보상 구성 요소 없이 빠른 과도 응답을 제공합니다. TPS560200 컨버터는 낮은 등가 시리즈 저항(ESR) 출력 커패시터 및 초저 ESR 세라믹 커패시터를 지원합니다. 입력 전압 범위는 4.5V~17V이고 출력 전압을 0.8V~6.5V에서 프로그래밍할 수 있습니다.

특징

  • Integrated monolithic 0.95Ω high-side and 0.33Ω low-side MOSFETs
  • 500mA continuous output current
  • 0.8V to 6.5V output voltage range
  • 0.8V voltage reference with ±1.3% accuracy over temperature
  • Auto-skip advanced eco-mode for high efficiency at light loads
  • D-CAP2 mode enables fast transient responses
  • No external compensation needed
  • 600kHz switching frequency
  • 2ms internal soft-start
  • Safe start-up into pre-biased VOUT
  • Thermal shutdown
  • –40°C to +125°C operating junction temperature range
  • Available in 5-Pin SOT-23 package

애플리케이션

  • Set-top boxes
  • Modems
  • DTBs
  • ASDLs

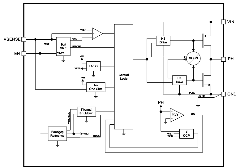
Functional Block Diagram

블록 선도 - Texas Instruments TPS560200 강압 컨버터
게시일: 2016-10-25 | 갱신일: 2022-03-11