Texas Instruments TPS2592xx Circuit Protection eFuses

Texas Instruments TPS2592xx
회로 보호 eFuses

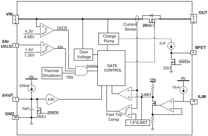
Texas Instruments TPS2592xx 회로 보호 eFuse는 작은 패키지에 구현된 고도로 집적된 회로 보호 및 전력 관리 솔루션입니다. 이 솔루션은 외부 부품을 거의 사용하지 않고 다양한 보호 모드를 제공하며 과부하, 단락, 전압 서지, 과도한 돌입 전류 및 역전류에 대한 강력한 보호를 제공합니다. 전류 제한 레벨은 단일 외부 레지스터를 사용하여 설정할 수 있으며 전류 제한 세트는 ±15%의 기본 정확도를 지원합니다. 과전압 이벤트는 외부 부품의 필요 없이 내부 클램핑 회로를 통해 고정된 안전 최대 값으로 제한됩니다. 특정 전압 램프가 요구되는 경우에는 단일 콘덴서를 통해 프로그래밍할 수 있는 dV/dT 핀이 제공되어 적절한 출력 램프 속도를 보장합니다. SSD를 포함한 많은 시스템은 FET 바디 다이오드를 통해 수하 또는 단락된 입력 버스에 덤프 백을 위해 정전 용량의 정체를 허용할 수 없습니다. BFET 핀이 그 대표적인 시스템입니다. 외부 NFET는 부하에서 소스로 전류 흐름을 방지하기 위해 TPS2592 출력 및 BFET로 구동되는 게이트와 "Back to Back (B2B)"으로 연결될 수 있습니다.

특징
  • 12V eFuse - TPS2592Ax
  • 5V eFuse - TPS2592Bx
  • 4.5V - 18V 보호 - TPS2592Zx
  • 통합 28mΩ Pass MOSFET
  • 고정된 과전압 클램프 (TPS2592Ax/Bx)
  • 최대 절대 전압 20V
  • 2A ~ 5A 조정 가능한 ILIMIT (±15% 정확도)
  • 역전류 차단 지원
  • 프로그램 가능한 OUT 슬루율, UVLO
  • 과열시 자동 종료 기능 내장
  • UL 인증 대기중
  • 단일 지점 장애 테스트 안전(UL60950)
  • 작은 크기 - 10L(3mm x 3mm) VSON
애플리케이션
  • HDD 및 SSD 드라이브
  • 셋톱 박스
  • 서버 / AUX 공급 장치
  • 팬 제어
  • PCI/PCIe 카드
  • 스위치/라우터
블록 선도
Block Diagram
  • Texas Instruments
게시일: 2014-02-06 | 갱신일: 2022-03-11