Texas Instruments TPS23734 IEEE 802.3bt PoE PD IC
Texas Instruments TPS23734 IEEE 802.3bt PoE PD IC는 PoE(Power over Ethernet) PD(powered device) 인터페이스와 전류 모드 DC-DC 컨트롤러를 결합하고 있습니다. 이 컨트롤러는 플라이백 및 ACF(active clamp forward) 스위칭 조정기 설계에 맞게 최적화되어 있습니다. 플라이백 구성의 경우, PSR(primary-side regulation) 사용이 지원됩니다. Texas Instruments TPS23734 PoE 인터페이스는 PD 입력에서 최대 25.5W 이하가 필요한 애플리케이션에 IEEE 802.3bt 및 IEEE 802.3at 표준을 지원합니다.EMI 필터의 크기와 비용을 최소화하기 위해 SSFD(프로그래밍 가능한 확산 스펙트럼 주파수 디더링)가 제공됩니다. 조절 가능한 소프트 스타트를 갖춘 고급 시동 기능은 컨버터 시동 및 히컵 설계를 단순화하는 동시에 최소한의 바이어스 커패시터를 사용하는 데 도움이 됩니다. 또한 IEEE 802.3bt/at 시동 요구 사항�이 충족되도록 보장합니다. 소프트 스톱 기능은 스위칭 전력 FET에 대한 응력을 최소화하여 FET BOM 비용을 절감합니다.
DC-DC 컨트롤러의 PSR 기능은 보조 권선의 피드백을 사용하여 출력 전압을 제어하므로 외부 션트 레귤레이터와 광커플러가 필요하지 않습니다. CCM(연속 전도 모드)에 맞게 최적화되어 있으며 2차 측 동기식 정류와 함께 작동할 수 있으므로 여러 출력에 대해 최적의 효율성, 조정 정확도 및 단계 부하 응답을 얻을 수 있습니다.
DC-DC 컨트롤러는 슬로프 보상 및 블랭킹 특징이 있습니다. 일반적인 스위칭 주파수는 250kHz입니다. 자동 MPS는 저전력 모드 또는 다중 전력 피드로 애플리케이션을 구현합니다. 이 장치는 PSE 유형 및 시스템 조건에 따라 펄스 전류 진폭과 지속 시간을 자동으로 조정하여 소비전력을 최소화하면서 전력을 유지합니다.
특징
- 플라이백 또는 액티브 클램프 순방향 구성을 위한 통합 PWM 컨트롤러
- 1차 측 레귤레이션으로 플라이백 제어
- CCM 작동 지원
- ±1.5%(표준, 5V 출력) 부하 조정(0~100% 부하 범위) - 동기식 FET 사용
- ±3%(표준, 12 V 출력) 부하 조정(5~100% 부하 범위) - 다이오드 정류됨
- 2차 측 조정 지원
- 고급 시동 및 일시 정지 모드 과부하 보호 기능으로 소프트 스타트 제어
- 소프트 스톱 차단
- 동기화로 조절 가능한 주파수
- EMI를 위한 프로그래밍 가능 주파수 디더링
- 1차 측 레귤레이션으로 플라이백 제어
- 완전한 IEEE 802.3bt 타입 3(클래스 1-4) 및 802.3at PoE PD 솔루션
- EA 2세대 로고 준비(PoE 2 PD 컨트롤러)
- 견고한 100 V, 0.3 Ω(표준) 핫 스왑 MOSFET
- 최대 30 W 작동을 위한 전력 레벨 지원
- MPS(Automatic Maintain Power Signature)
- PSE 타입에 따라 자동 조절 및 자동 스트레치로 부하 전류 조절
- 기본 어댑터 우선 순위 입력
- 접합 온도 범위: -40~125°C
애플리케이션
- 비디오 및 VoIP 전화
- 액세스 포인트
- 보안 카메라
- 중복 전원 피드 또는 전력 공유
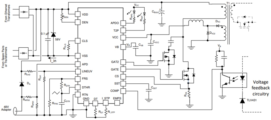
간소화된 애플리케이션
게시일: 2020-10-28
| 갱신일: 2024-09-11
