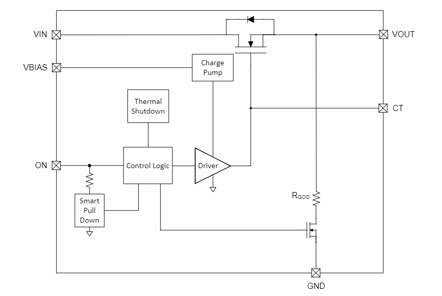
TI TPS22995 스위치는 저전압 제어 신호와 직접 인터페이스할 수 있는 온/오프 입력(ON)으로 제어됩니다. TPS22995는 추가로 스위치가 꺼져 있을 때 빠른 출력 방전을 제공하여 출력 전압을 알려진 0V 상태로 끌어내립니다.
TPS22995는 0.4mm 및 0.5mm 옵션이 있는 2개의 6핀 WQFN 패키지로 제공됩니다. 이 장치는 -40~+125°C의 자유 대기 온도 범위에서 작동하는 것이 특징입니다.
특징
- 0.4~5.5V 입력 작동 전압 범위(VIN)
- 1.5~5.5V 바이어스 전압 공급(VBIAS)
- 3.8A 최대 연속 전류
- 18mΩ(표준) 온 상태 저항(RON)
- 외부 커패시터를 통해 조정 가능한 슬루율 제어
- 100Ω(표준) QOD(빠른 출력 방전)
- 열 셧다운
- 스마트 ON 핀 풀다운(RPD,ON):
- ON ≥ 25nA(최대) VIH(ION)
- ON ≤ 500kΩ(표준) VIL(RPD,ON)
- 낮은 소비전력:
- 10uA(표준) 온 상태(IQ)
- 0.1uA(표준) 오프 상태(ISD)
애플리케이션
- 노트북 PC
- 태블릿
- 산업용 PC
- 개별 산업용 솔루션
블록 선도
일반 애플리케이션 다이어그램
게시일: 2023-01-20
| 갱신일: 2023-09-01

