Texas Instruments TPS22950LEVM 평가 모듈

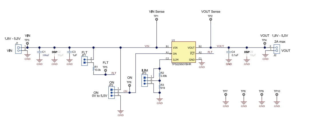
Texas Instruments TPS22950LEVM 평가 모듈은 TPS22950L 로드 스위치가 특징인 2 레이어 PCB입니다. VIN 및 VOUT 연결부는 높은 연속 전류를 처리할 수 있으며 테스트 중인 장치 안팎으로 낮은 저항 경로를 제공합니다. TPS22950LEVM은 테스트 포인트 연결을 통해 사용자 정의 테스트 조건으로 장치를 제어하고 RON을 정확하게 측정할 수 있습니다.

특징

  • 1.8~5.5V VIN 입력 전압 범위
  • 2.7A 최대 연속 스위치 전류 작동
  • 34MΩ(표준)에서 낮은 온 상태 저항(RON)
  • 조절 가능한 전류 제한 및 고정된 빠른 출력 방전
  • 열 셧다운

레이아웃

Texas Instruments TPS22950LEVM 평가 모듈

계통도

계통도 - Texas Instruments TPS22950LEVM 평가 모듈
게시일: 2022-05-25 | 갱신일: 2022-06-03