Texas Instruments TPS22948 로드 스위치
Texas Instruments TPS22948 로드 스위치는 출력 전류 제한, 역전류 차단 및 열 셧다운 기능을 통해 오류 발생 시 강력한 보호 기능을 제공합니다. 스위치 온 상태는 디지털 입력 장치에 의해 제어되며 저전압 제어 신호와 직접 연동할 수 있습니다. 전력이 처음 공급되면 시스템 시퀀싱이 완료될 때까지 ON 핀이 플로팅 상태를 유지하도록 스마트 풀다운을 사용합니다. 핀이 의도적으로 높게 구동(VIH 이상)되면, 불필요한 전력 손실을 방지하기 위해 스마트 풀 다운이 분리됩니다.TPS22948 로드 스위치는 -40~+125°C의 온도 범위에서 작동하도록 특성화되어 있고, 표준 SC-70 패키지로 제공됩니다.
특징
- 입력 작동 전압 범위(VIN): 2.5~5.5V
- 출력 전류 제한(ILIMIT): 240mA(표준)
- 열 차단(TSD)
- 온 저항(RON): 300mΩ(표준)
- 돌입 전류를 제한하기 위한 느린 턴 온 타이밍(표준)
- 6.6mV/µs 턴 온 시간(tON)에서 820us
- Always-ON 역 전류 차단(RCB)
- 온 상태 활성화 전류(IRCB): –200mA(표준)
- 결함 표시(FLT)
- 스마트 ON 핀 풀 다운(RPD, ON)
- 25nA(최대) ON VIH(ION)
- 500kΩ(표준) ON VIL(RPD, ON)
- 낮은 소비전력
- 50uA(표준) 온 상태(IQ)
- 0.3uA(표준) 오프 상태(ISD)
애플리케이션
- 개인용 전자제품
- 셋톱박스
- HDMI 출력 포트
- 노트북, 데스크톱 PC
- 도킹 스테이션
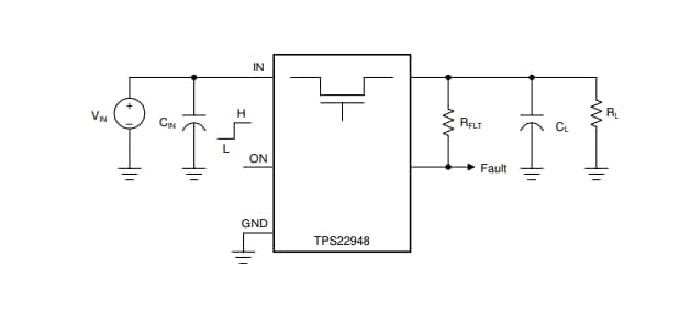
개략도
블록 선도
게시일: 2019-11-26
| 갱신일: 2024-02-09
