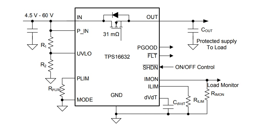
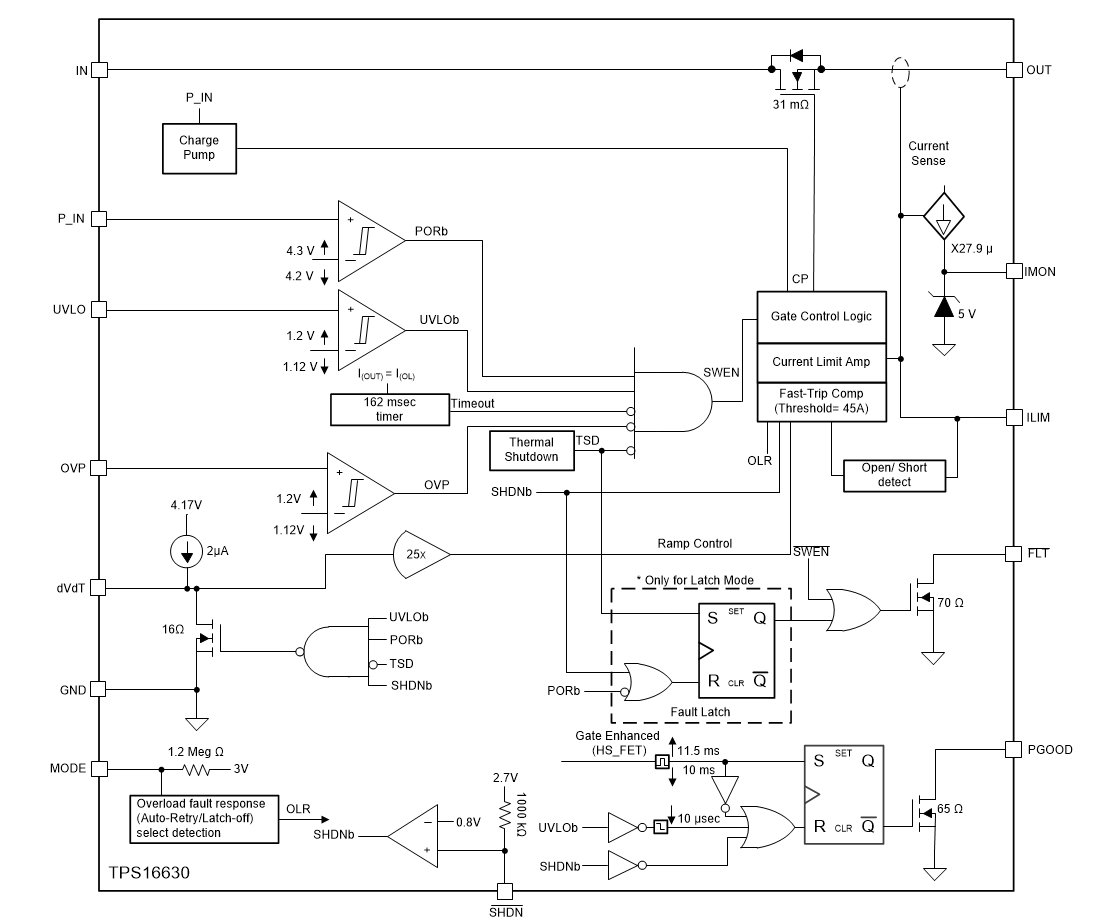
TPS1663x는 조절 가능 과전류 기능 및 전력 양호 출력(PGOOD)을 포함합니다. PGOOD을 사용하여 다운스트림 DC-DC 컨버터의 제어를 활성화 및 비활성화할 수 있습니다. 이 장치는 내부 FET을 활성화하고 비활성화할 뿐 아니라 장치를 저전류 셧다운 모드에 배치하기 위해 외부 컨트롤을 활용하는 셧다운 핀을 제공합니다. TPS1663x는 시스템 상태 모니터링 및 다운스트림 부하 컨트롤을 위해 장애 및 정밀 전류 모니터 출력을 제공합니다. MODE 핀을 사용하여 두 전류 제한 장애 응답(래치 오프 및 자동 재시도) 사이에서 장치를 유연하게 구성할 수 있습니다.
이 장치는 4mm × 4mm 24핀 VQFN 패키지로 제공되고 작동 온도 범위는 -40~+125°C입니다.
특징
- 작동 전압 4.5~60V, 절대 최대 전압 62V
- 통합 60V, 31mΩ RON 핫 스왑 FET
- 0.6~6A에서 조절 가능한 전류 제한(±7%)
- 낮은 대기 전류, 셧다운 모드에서 21µA
- 조절 가능한 출력 전력 제한(TPS16632만 해당) (±10%)
- ±2%의 정확도로 UVLO 및 OVP 차단 조절 가능
- 고정 39V 최대 과전압 클램프(TPS16632만 해당)
- 돌입 전류 제한을 위해 조절 가능한 출력 슬루율 제어
- 장치 전원을 켜는 동안 온도 조절을 통해 크고 알 수 없는 용량성 부하 충전
- 전력 양호 출력(PGOOD)
- 자동 재시도와 래치 오프(모드) 사이에서 과전류 장애 응답 옵션 선택 가능
- 아날로그 전류 모니터(IMON) 출력(±6%)
- UL 2367 및 UL 60950 인증 계류 중
- 사용하기 쉬운 24핀 VQFN 패키지로 제공
애플리케이션
- 공장 자동화 및 제어 – PLC, DCS, HMI, I/O 모듈, 센서 허브
- 모터 드라이브 – CNC, 인코더 전원
- 전자 회로 차단기
- 텔레콤 무선 장치
- 산업용 프린터
블록 선도
출력 전력 제한 성능
개략도
게시일: 2019-04-24
| 갱신일: 2024-07-24

