Texas Instruments TMUX6104 4:1 정밀 아날로그 멀티플렉서
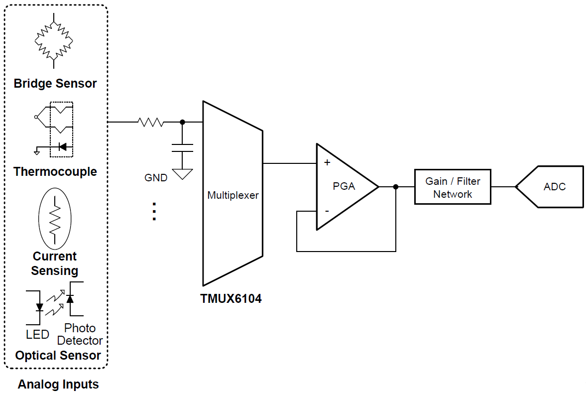
Texas Instruments의 TMUX6104 4:1 정밀 아날로그 멀티플렉서는 4:1 단일 종단 멀티플렉싱을 제공하는 최신 CMOS(상보적 금속산화물 반도체) 아날로그 멀티플렉서(MUX)입니다. 이 장치는 이중 전원 장치(±5~±16.5V), 단일 전원 장치(10~16.5V) 또는 비대칭 전원 장치(예: VDD = 12V, VSS = -5V)와 효과적으로 작동합니다. 모든 디지털 입력은 트랜지스터-트랜지스터 로직(TTL) 호환 임계값을 가지므로 TTL 및 CMOS 로직 호환성을 보장합니다.TMUX6104는 어드레스 핀(A0/A1) 및 인에이블 핀(EN)의 상태에 따라 4개의 입력(Sx) 중 하나를 공통 출력(D)으로 다중화합니다. 각 스위치는 ON 위치에서 양방향으로 동일하게 전도되며 입력 신호 범위를 전원 장치까지 지원합니다. OFF 상태에서는 소모품까지 신호 레벨이 차단됩니다. 모든 스위치는 BBM(Break-Before-Make) 스위칭 동작을 나타냅니다.
특징
- 낮은 온 정전용량: 5pF
- 낮은 입력 누설: 5pA
- 낮은 전하 주입: 0.35pC
- 레일-투-레일 작동
- 넓은 공급 전압 범위: ±5~±16.5V(이중 전원 장치) 또는 10~16.5V(단일 전원 장치)
- 낮은 온 저항: 125Ω
- 전환 시간: 88ns
- BBM(Break-Before-Make) 스위칭 동작
- VDD에 연결 가능한 핀(EN 풀다운 기능 내장)
- 로직 레벨: 2V~VDD
- 낮은 공급 전류: 17µA
- ESD 보호 HBM: 2,000V
- 업계 표준 TSSOP 패키지
애플리케이션
- 공장 자동화 및 산업 공정 제어
- 프로그래밍 가능 로직 컨트롤러(PLC)
- 아날로그 입력 모듈
- ATE 테스트 장비
- 디지털 멀티미터
- 배터리 감시 시스템
계통도
게시일: 2018-09-26
| 갱신일: 2023-05-03
