Texas Instruments TMUX1119 5V 정밀 멀티플렉서
Texas Instruments TMUX1119 5V 정밀 멀티플렉스는 1.08~5.5V의 넓은 작동 공급 전압을 제공하는 단극쌍투(2:1) 스위치입니다. TMUX1119는 의료 장비에서 산업 시스템에 이르기까지 광범위한 애플리케이션에 이상적입니다. 이 멀티플렉스는 GND에서 VDD에 이르는 Sx(소스) 및 D(드레인) 핀에서 양방향 아날로그 및 디지털 신호를 지원합니다. 모든 로직 입력은 1.8V 로직 호환 임계값을 가지므로 TTL 및 CMOS 로직 호환성을 모두 보장합니다.이 장치는 페일 세이프 로직 회로를 통해 잠재적 손상으로부터 보호되고 이 회로는 전원 핀 앞에 제어 핀의 전압을 인가하여 장치의 잠재적 손상을 방지합니다. 이 장치는 3nA의 낮은 소비전류와 소형 패키지 옵션을 갖춘 휴대용 애플리케이션에 이상적입니다. TMUX1119는 누설 전류가 매우 낮고 전하 주입이 적기 때문에 고정밀 측정 애플리케이션에 사용할 수 있습니다.
특징
- 넓은 공급 전압 범위: 1.08~5.5V
- 낮은 누설 전류: 3pA
- 낮은 온 저항: 1.8Ω
- 낮은 전하 주입: –6pC
- 작동 온도: -40~+125°C
- 1.8V 로직 호환
- 페일 세이프 로직
- 레일-레일 작동
- 양방향 신호 경로
- BBM(Break-Before-Make) 스위칭
- ESD 보호 HBM: 2,000V
애플리케이션
- 초음파 스캐너
- 환자 모니터링 및 진단
- 혈당계
- 광학 네트워킹
- 광학 테스트 장비
- 원격 무선 장치
- 전력 증폭기 스위칭
- 데이터 수집 시스템
- ATE 테스트 장비
- 공장 자동화 및 산업 제어 장치
- 유량 트랜스미터
- PLC(프로그래밍 가능 로직 컨트롤러)
- 아날로그 입력 모듈
- 배터리 모니터링 시스템
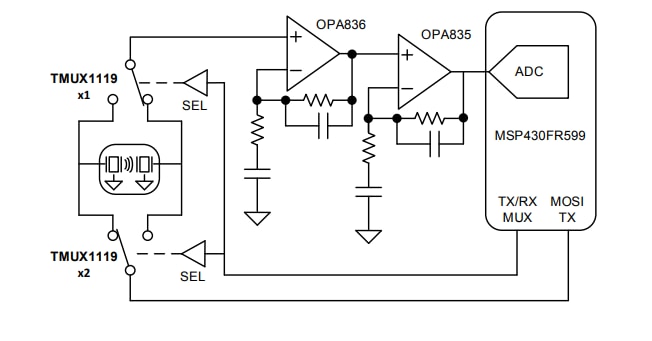
애플리케이션 예시
블록 선도
게시일: 2019-01-18
| 갱신일: 2023-06-05
