홈
최신 제품
제조업체별 신제품
Texas Instruments
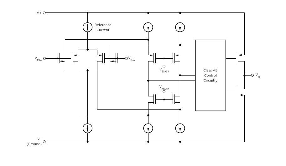
TLV910x 범용 연산 증폭기 - TI
Texas Instruments TLV910x 범용 연산 증폭기
확대
Texas Instruments TLV910x 범용 연산 증폭기는 레일-레일 입력/출력, 낮은 오프셋(±300µV, 표준), 낮은 오프셋 드리프트(±0.5µV/°C, 표준), 1.1MHz 대역폭을 포함한 탁월한 DC 정밀도 및 AC 성능을 제공합니다. TLV910x는 산업용 애플리케이션용의 견고한 저전력 고성능 연산 증폭기입니다.
특징
레일-레일 입력 및 출력
넓은 대역폭: 1.1MHz GBW
낮은 대기 전류: 증폭기당 120μA
낮은 오프셋 전압: ±300µV
낮은 오프셋 전압 드리프트: ±0.6µV/°C
낮은 잡음: 10kHz에서 28nV/√Hz
높은 공통 모드 제거비: 110dB
낮은 바이어스 전류: ±10pA
높은 슬루율: 4.5/µs
넓은 공급 전압: ±1.35~±8V, 2.7~16V
견고한 EMIRR 성능: 1.8GHz에서 77dB
애플리케이션
중앙 및 스트링 태양광 인버터
세탁기, 건조기, 냉장고
매크로 RRU(원격 무선 장치)
서보 드라이브 제어 모듈
리졸버 및 모터 인코더
하이 측/로우 측 전류 감지
관련 개발 도구
General purpose blank circuit boards that simplify the evaluation of operational amplifiers.
엔지니어 및 DIY 사용자에게 실제 증폭기 회로를 제공합니다.
확대
게시일: 2019-05-21
| 갱신일: 2025-05-15