TI TLV9051DPWEVM 평가 모듈은 보드에 TLV9051DPW와 함께 제공되어 설계자가 필요한 회로 구성에 맞게 수동 부품을 채울 수 있습니다. TLV9051DPWEVM은 반전, 비반전 및 차동 증폭기로 쉽게 구성할 수 있어 빠른 평가 및 설계 개념 검증이 가능합니다.
특징
- 평가 모듈에 TLV9051DPW가 채워짐
- 반전, 비반전 및 차동 증폭기 회로 구성 가능
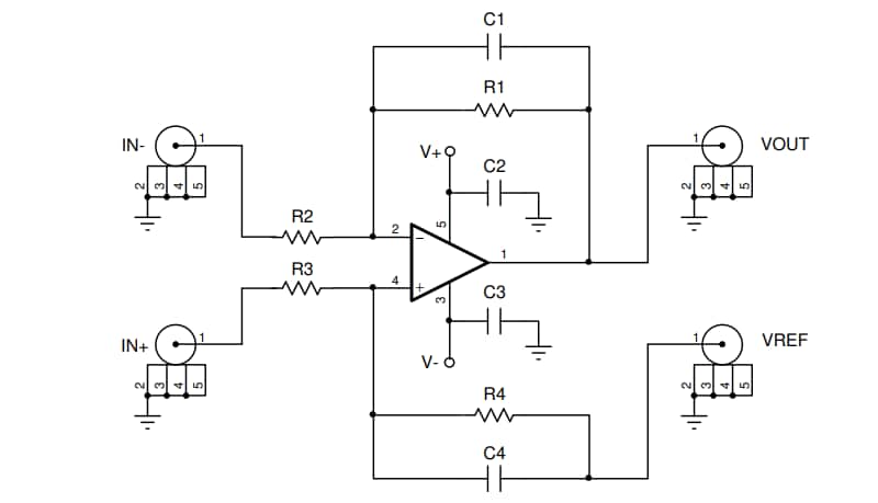
- 평가 모듈에 실크스크린으로 제공되는 계통도
- SMA, 테스트 포인트, 와이어를 포함한 입력 및 출력 연결을 위한 다양한 커넥터 옵션
키트 구성품
- TLV9051DPWEVM 평가 모듈
- 4위치 헤더 스트립(TS-104-G-A)
개요
계통도
게시일: 2020-10-12
| 갱신일: 2024-08-30

