Texas Instruments TLV733P 300mA 저드롭아웃 레귤레이터(LDO)

Texas Instruments TLV733P 300mA
저드롭아웃 레귤레이터(LDO)

Texas Instruments TLV733P 300mA 저드롭아웃 레귤레이터(LDO)는 훌륭한 회선 및 부하 과도 응답 성능으로 300mA를 공급할 수 있는 초소형, 저대기전류 LDO입니다. 이 소자의 정확도는 보통 1%입니다. TLV733P 시리즈는 입력 또는 출력 커패시터 없이 안정성을 보장하기 위해 커패시터가 없는 첨단 아키텍처로 설계되어 있습니다. 출력 커패시터가 없으므로 솔루션 크기를 대폭 줄일 수 있고 시동 시 돌입 전류도 없앨 수 있습니다. 하지만 출력 커패시터가 필요하더라도 TLV733P 시리즈는 세라믹 출력 커패시터와 함께 안정적으로 작동합니다. 또한, TLV733P는 장치 전원을 켜는 동안 폴드백 전류 제어 기능을 제공하며 출력 커패시터를 사용하는 경우 작동합니다. 이 기능은 특히 배터리 작동식 장치에서 중요합니다. TLV733P는 비활성화 시 출력 부하를 빠르게 방출하기 위한 액티브 풀다운 회로가 있습니다.

특징
  • 커패시터 유무에 상관없는 안정적인 작동
  • 폴드백 과전류 보호
  • 패키지
    • 1.0mm×1.0mm X2SON(4핀)
    • SOT-23(5핀)
  • 매우 낮은 드롭아웃: 300mA에서 122mV(3.3VOUT)
  • 정확도: 표준 1%, 최대 1.4%
  • 낮은 IQ: 34µA
  • 입력 전압 범위: 1.4V~5.5V
  • 고정 출력 가용 전압: 1.0V~3.3V
  • 높은 PSRR: 1kHz에서 50dB
  • 능동 출력 방전
애플리케이션
  • 태블릿
  • 스마트폰
  • 노트북 및 데스크톱 컴퓨터
  • 휴대형 산업 및 소비자 제품
  • WLAN 및 기타 PC 애드온 카드
  • 카메라 모듈

TLV73312PEVM-643 평가 모듈(EVM)

Texas Instruments TLV73312PEVM-643 평가 모듈(EVM)은 휴대용 애플리케이션을 위한 TLV73312 300mA, 낮은 IQ, 높은 PSRR의 저드롭아웃 레귤레이터를 위해 완벽히 조립 및 테스트된 회로입니다. EVM에는 외부 테스트 및 애플리케이션 회로에 쉽게 연결하기 위한 헤더 커넥터가 있습니다.

특징
  • 1% 일반 정확도
  • 매우 낮은 드롭아웃: 250mV(일반) @ 300mA
  • 낮은 입력 전압 범위: 1.4V~5.5V
  • 초소형 패키지: 1x1 SO
  • 낮은 Iq: 34uA

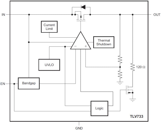
기능 블록 선도
기능 블록 선도
eNews
  • Texas Instruments
게시일: 2014-11-05 | 갱신일: 2022-03-11