낮은 공급 전류는 낮은 입력 바이어스 전류와 결합되므로 TLV6003을 PIR 모션 감지기 및 일산화탄소 감지기와 같은 높은 직렬 저항 입력 소스와 함께 사용할 수 있습니다. DC 정확도는 550µV(25°C)의 낮은 최대 오프셋 전압, 120dB의 표준 CMRR 및 2.7V에서 112dB의 최소 개방 루프 이득으로 유지됩니다.
TLV6003은 2.5~16V로 지정된 최대 작동 공급 전압을 제공하며 전기적 특성은 2.7V, 5V 및 15V로 지정됩니다. TLV6003 연산 증폭기는 2.5V에서 작동하므로 리튬-이온 배터리 구동식 시스템과 호환되며 MSP430과 같은 저전력 마이크로컨트롤러에 대한 입력 신호 이득 및 버퍼링을 위한 탁월한 입후보 장치입니다.
특징
- 마이크로 전력 작동: 1.2µA(최대)
- 낮은 입력 오프셋 전압: 550µV(최대)
- 역방향 배터리 보호: 18V(최대)
- 레일-투-레일 입/출력
- 이득 대역폭 곱: 5.5kHz
- 5핀 SOT-23 소형 패키지
- TA의 지정 온도 범위 = –40~+125°C
- TA의 작동 온도 범위 = -55~+125°C
- –0.1V~VCC +5V 입력 공통 모드 범위가 레일을 초과함
- 공급 전압 범위: 2.5~16V
애플리케이션
- 유량 트랜스미터
- 압력 트랜스미터
- 모션 감지기(PIR, uWave 등)
- 혈당계
- 가스 감지기
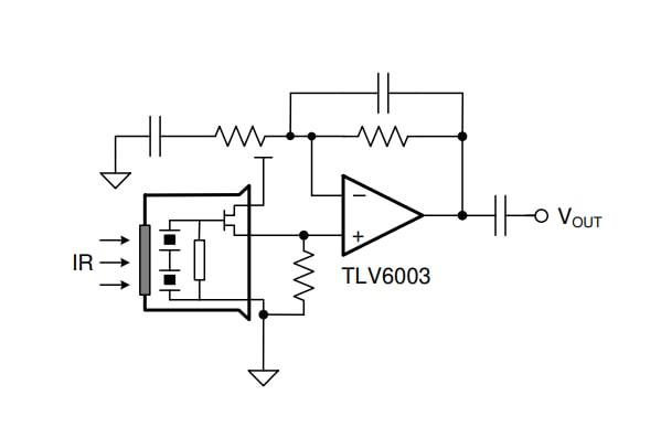
PIR 모션 감지기 버퍼
기능 블록 선도
게시일: 2019-11-26
| 갱신일: 2024-02-08

