Texas Instruments TLV6001-Q1 단일 저전력 연산 증폭기
Texas Instruments TLV6001-Q1 단일 저전력 작동 증폭기는 레일-레일 입력 및 출력에서 1.8~5.5V의 넓은 전압 범위를 제공합니다. TLV6001-Q1은 1MHz의 넓은 대역폭과 1kHz에서 28nV/√Hz의 낮은 잡음 밀도를 제공합니다. 이 장치는 150pF에서 용량성 부하의 단일 이득 안정성과 RF 및 EMI를 거부하는 빌트인 필터로 사용이 간편합니다. 다른 기능으로는 4kV HBM의 높은 정전기 방전 보호와 -40~125°C의 확장 온도 범위가 있습니다. TLV6001-Q1 증폭기로 다양한 자동차 애플리케이션에서 비용과 성능 간의 균형을 유지할 수 있습니다. TLV6001 장치는 자동차 애플리케이션에 대한 AEC-Q100 인증을 받았습니다.특징
- 자동차 애플리케이션에 대한 AEC-Q100 인증 획득
- 장치 온도 1등급: -40~+125°C, TA
- 비용에 민감한 시스템을 위한 범용 증폭기
- 공급 전압 범위: 1.8~5.5V
- 이득 대역폭: 1MHz
- 낮은 대기 전류: 75µA/ch
- 레일-레일 입력 및 출력
- 낮은 오프셋 전압: 0.75mV
- 단위 이득 안정화
- 입력 전압 잡음 밀도: 1kHz에서 28nV/√Hz
- 내부 RF 및 EMI 필터
- 확장된 온도 범위: -40~+125°C
애플리케이션
- AEC-Q100 1등급 애플리케이션에 맞게 최적화됨
- 전기차 인버터
- 인포테인먼트
- 수동적 안전
- 차체 전자 시스템 및 조명
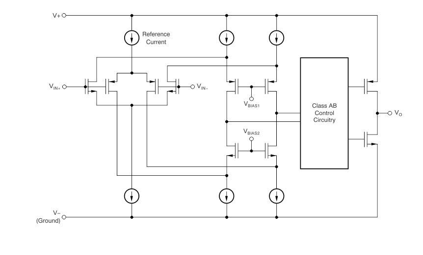
기능 선도
게시일: 2018-10-19
| 갱신일: 2025-03-06
