Texas Instruments TLV1872EVM 평가 모듈

Texas Instruments  TLV1872EVM 평가 모듈은 고속 이중 채널 TLV1872 비교기의 성능을 평가하도록 설계되었습니다. 이 평가 모듈은 10핀 DGS 패키지를 10핀 DIP 설치 면적으로 변환하고 프로토타이핑을 간소화합니다. TLV1872EVM 모듈은 별도의 입력 및 출력 공급 장치, 낮은 전파 지연, 푸시-풀 출력, 레일-레일 입력이 특징입니다. 이 평가 모듈은 DGS 패키지 10핀 VSSOP로 제공됩니다.

특징

  • 낮은 전파 지연
  • 브레드보드의 회로로 테스트할 수 있는 기능
  • 비교기 핀을 측정하기 위한 여러 테스트 포인트
  • 레일-레일 입력
  • 별도의 입력 및 출력 공급 장치
  • 낮은 공급 전류
  • 낮은 입력 오프셋 전압
  • DGS 패키지 10핀 VSSOP

블록 선도

블록 선도 - Texas Instruments TLV1872EVM 평가 모듈

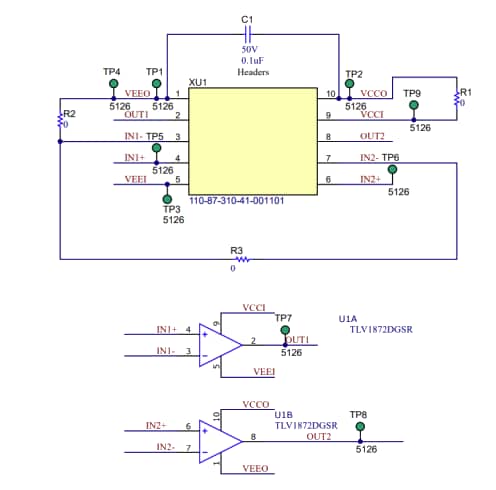
계통도

계통도 - Texas Instruments TLV1872EVM 평가 모듈
게시일: 2024-04-19 | 갱신일: 2024-05-21