Texas Instruments TLIN2441x-Q1 자동차용 송수신기
Texas Instruments TLIN2441x-Q1 자동차용 LIN(Local Interconnect Network) 송수신기는 통합 저드롭아웃(LDO) 전압 레귤레이터와 워치독 감시 장치를 사용하여 LIN 2.2A 및 ISO/DIS 17987–4.2 표준 규격을 준수합니다. TLIN2441x-Q1 송수신기 워치독 감시 장치는 윈도우 또는 시간 제한 모드에서 작동할 수 있고 핀 또는 SPI로 제어 가능합니다. 핀 또는 SPI 제어는 High, Z-State, Low를 비롯한 핀 9의 상태를 기준으로 전원을 켤 때 설정됩니다.이 장치는 라인 종단 프로그래밍을 위해 최대 100kbps의 데이터 속도를 지원하는 LIN 수신기를 갖추고 있습니다. TLIN2441x-Q1은 TXD 입력부를 통해 LIN 프로토콜 데이터 스트림을 LIN 버스 신호로 변환하고, 이 수신기는 데이터 스트림을 로직 레벨 신호로 변환하며, 이 신호는 오픈 드레인 RXD 핀을 통해 마이크로프로세서로 전송됩니다.
TLIN2441-Q1은 3.3V 또는 5V 레일에 최대 70mA의 전류를 공급하여 마이크로프로세서, 센서 또는 기타 장치에 전력을 공급하므로 시스템 복잡성이 줄어듭니다. TLIN2441x-Q1은 전자기 방출(EME)을 감소시키도록 최적화된 전류 제한 파형 정형 드라이버가 있습니다. TLIN2441x-Q1 장치는 -40~125°C TA의 온도 범위로 자동차 애플리케이션용으로 AEC-Q100의 인증을 받았습니다.
특징
- AEC Q100: 자동차 애플리케이션용 인증 획득
- 온도 등급 1: -40~125°C TA
- LIN(Local Interconnect Network) 물리 계층 사양 ISO/DIS 17987-4.2 규격을 준수하고 LIN에 대한 SAEJ2602 권장 관행 준수
- 넓은 작동 범위
- 공급 전압: 5.5~36V
- ±58V LIN 버스 장애 보호
- 3.3V(TLIN24413-Q1) 또는 5V(TLIN24415-Q1)를 지원하는 LDO 출력
- 절전 모드: 소비전류가 매우 낮으므로 다음에서 웨이크 업 이벤트를 허용합니다.
- LIN 버스
- EN을 통한 로컬 웨이크 업
- WAKE를 통한 로컬 웨이크 업
- 파워 업 및 다운 무결함 작동
- 12V 애플리케이션 및 24V 애플리케이션 지원
- 핀 또는 직렬 주변장치 인터페이스 SPI로 구성 가능한 통합 워치독 감시 장치
- 보호 기능:
- ESD 보호
- VSUP에서 부족 전압 보호
- TXD 점유 시간 제한(DTO) 보호
- 과열 차단 보호
- 시스템 레벨에서 무전하 노드 또는 접지 분리 페일세이프
- VCC는 85°C에서 24VSUP로 70mA를 소싱함
- AOI(향상된 자동 광학 검사) 기능을 갖춘 리드리스 VSON(14) 패키지로 제공
애플리케이션
- 차체 전자 시스템 및 조명
- 하이브리드, 전기 및 파워 트레인 시스템
- 인포테인먼트 및 클러스터
- 가전 제품
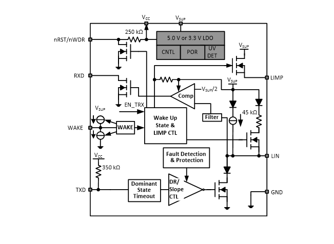
송수신기 + VREG 기능 블록 선도
게시일: 2019-05-21
| 갱신일: 2025-03-10
