Texas Instruments TLIN1022A-Q1 듀얼 LIN 송수신기
Texas Instruments TLIN1022A-Q1 듀얼 LIN 송수신기는 통합 웨이 크업 및 보호 기능을 제공하고 우위적인 상태 타임아웃 기능을 제공합니다. TLIN1022A-Q1은 LIN 2.0, LIN 2.1, LIN 2.2, LIN 2.2A 및 ISO/DIS 17987–4 표준을 준수합니다. 이 LIN은 단일 와이어 양방향 버스로서, 최대 20kbps의 데이터 전송 속도를 사용하는 저속 차량내 네트워크에 일반적으로 사용됩니다. TLIN1022A-Q1은 넓은 작동 전압과 추가적인 버스 오류 보호 기능을 갖춘 12V 애플리케이션을 지원하도록 설계되었습니다.TI TLIN1022A-Q1은 EME(전자기 방출)를 감소시키는 전류 제한 파형 드라이버를 사용하여 TXD 입력 측 LIN 프로토콜 데이터 스트림을 LIN 버스 신호로 변환합니다. LIN 수신기는 빠른 인라인 프로그래밍을 위해 최대 100kbps 데이터 전송 속도를 제공합니다. 이 수신기는 데이터 스트림을 로직 레벨 신호로 변환하며 이 신호는 오픈 드레인 RXD 핀을 통해 마이크로프로세서로 전송됩니다. 슬립 모드를 사용하여 매우 낮은 소비전류를 달성할 수 있으며 LIN 버스 또는 EN 핀을 통해 웨이크 업 기능을 수행할 수 있습니다.
TLIN1022A-Q1은 습식 플랭크가 있는 SOIC-14 패키지 및 무연 VSON-14 패키지로 제공됩니다.
특징
- 자동차 애플리케이션에 대한 AEC-Q100(등급 1) 인증
- LIN 2.0, LIN 2.1, LIN 2.2, LIN 2.2 A and ISO/DIS 17987–4 EPL(전기 물리 계층) 사양 준수
- 차량 애플리케이션에 대한 SAE J2602-1 LIN 네트워크 준수
- 기능 안전 가능
- 기능 안전 시스템 설계에 도움이 되는 문서
- 4~36V 넓은 작동 공급 전압 범위
- 절전 모드: 소비전류가 매우 낮아 다음에서 웨이크 업 이벤트를 허용:
- LIN 버스
- EN을 통한 로컬 웨이크 업
- 12V 배터리 애플리케이션 지원
- LIN 전송 데이터 전송 속도: 최대 20kbps
- LIN 수신 데이터 전송 속도: 최대 100kbps
- LIN 버스 및 RXD 출력에서 파워 업/다운 글리치없는 작동
- 보호 기능:
- ±45V LIN 버스 오류 보호
- VSUP에서 부족 전압 보호
- TXD DTO(우위 타임아웃) 보호
- 과열 차단 보호
- 시스템 레벨에서 무전하 노드 또는 접지 분리 페일세이프
- 습식 플랭크가 있는 SOIC (14) 패키지 및 무연 VSON (14) 패키지로 제공
애플리케이션
- 차체 전자 시스템 및 조명
- 하이브리드 전기차 및 파워트레인 시스템
- 인포테인먼트 및 클러스터
- 가전 제품
블록 선도
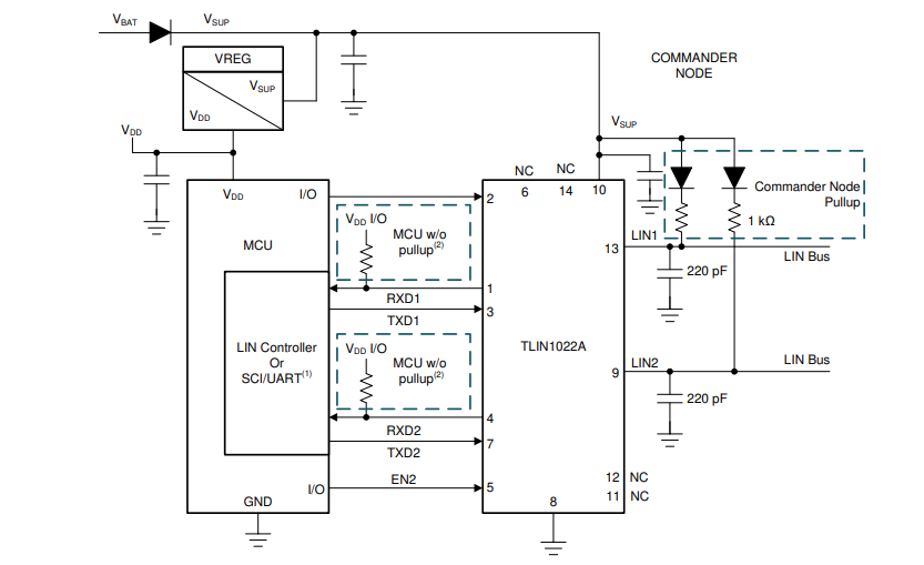
Commander 모드 간소화된 계통도
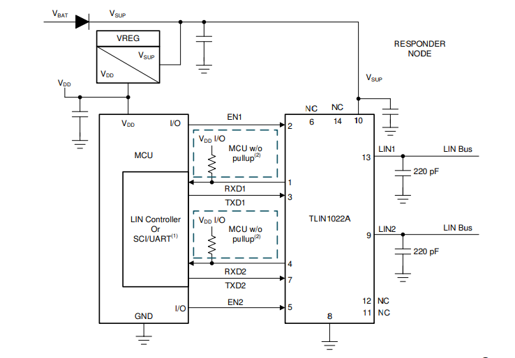
응답자 모드 간소화된 계통도
게시일: 2021-07-13
| 갱신일: 2022-03-11
