온도 감지 솔루션 사례
|
Texas Instruments의 ADS1246, ADS1247, ADS1248은 고집적 방식으로 생산되는 정밀 24비트 ADC(아날로그-디지털 변환기)입니다. 온보드, 저잡음, PGA(프로그래밍할 수 있는 이득 증폭기)가 통합되어 있으며 사이클 1회로 정착되는 디지털 필터가 장착된 정밀 델타-시그마 ADC, 내부 오실레이터로 포함됩니다. ADS1246, ADS1247, ADS1248 ADC는 또한 내장형의 초저 드리프트 전압 레퍼런스(출력 용량 10mA) 부합합하며 프로그래밍할 수 있는 전류 DAC(디지털-아날로그 변환기) 2개를 제공합니다. 입력 멀티플렉서의 경우 ADS1248은 차동 입력 4개, ADS1247은 2개, ADS1246은 1개를 지원합니다. 이러한 장치들은 열전대, 서미스터, RTD 등 온도 센서 애플리케이션 용으로 완벽한 프론트 엔드 솔루션을 제공합니다.
특징
- 24비트, 코드 분실 없음
- 데이터 전송 속도 최대 2kSPS
- 모든 데이터 속도에서 사이클 1회로 정착
- 동시 리젝션 50/60Hz(20SPS)
- 차동 입력 4개/단일 종단형 입력 7개(ADS1248)
- 차동 입력 2개/단일 종단형 입력 3개(ADS1247)
- 저잡음 PGA: PGA에서 48nV = 128
- 부합하는 전류원 DAC
- 초저 수준의 드리프트 내부 전압 레퍼런스: 10ppm/°C(최대)
|
응용 분야
- 온도 측정: RTD, 열전대, 서미스터
- 압력 측정
- 산업 공정 제어
|
|
블록 선도
|
|
Texas Instruments의 LMP90080, LMP90079, LMP90078, LMP90077은 고집적식, 다중 채널, 저전력 16비트 센서 AFE입니다. 저잡음 PGA(프로그래밍할 수 있는 이득 증폭기)가 장착된 정밀, 16비트 시그마-델타 ADC(아날로그-디지털 변환기) 및 완전 차동 하이 임피던스 특징을 갖는 아날로그 입력 멀티플렉서로 설계되었습니다. 진정한 의미에서 연속 백그라운드 교정 성능을 갖춰 신호 경로를 방해하지 않으면서 모든 이득 및 출력 데이터 속도를 교정합니다.
LMP90100, LMP90099, LMP90098, LMP90097은 고집적식, 다중 채널, 저전력 24비트 센서 AFE입니다. 저잡음 PGA(프로그래밍할 수 있는 이득 증폭기)가 장착된 정밀, 24비트 시그마-델타 ADC(아날로그-디지털 변환기) 및 완전 차동 하이 임피던스 특징을 갖는 아날로그 입력 멀티플렉서로 설계되었습니다. 진정한 의미에서 연속 백그라운드 교정 성능을 갖춰 신호 경로를 방해하지 않으면서 모든 이득 및 출력 데이터 속도를 교정합니다.
특징
- 16비트 저전력 시그마-델타 ADC(LMP90077, LMP90078, LMP90079, LMP90080)
- 24비트 저전력 시그마-델타 ADC (LMP90097, LMP90098, LMP90099, LMP90100)
- 진정한 의미에서 모든 이득에 대해 연속 백그라운드 교정
- 기대값 프로그래밍을 이용한 인플레이스 시스템 보정
- 저잡음, 프로그래밍할 수 있는 이득(1~128x)
- 연속 백그라운드 개방/단선 및 범위 외 센서 분석
- 8 ODR(출력 데이터 속도), 사이클 1회로 정착
- 부합하는 여자 전류원 2개(100~1,000µA (LMP90078, LMP90080, LMP90098, LMP90100)
- 차동 입력 4개/단일 종단형 입력 7개(LMP90079, LMP90080, LMP90099, LMP90100)
- 차동 입력 2개/단일 종단형 입력 4개(LMP90077, LMP90078, LMP90097, LMP90098)
응용 분야
- 온도 및 압력 송신기
- 스트레인 게이지 인터페이스
- 산업 공정 제어
|
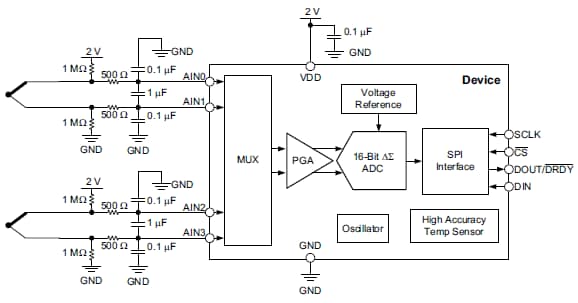
LMP90xx 블록 선도
|
|
Texas Instruments의 ADS1018은 정밀 ADC(아날로그-디지털 변환기)로써, 리드가 없는 초소형 QFN-10 패키지 또는 MSOP-10 패키지에 생산되어 12비트 분해능을 갖습니다. ADS1018 ADC는 정밀, 전력, 손쉬운 실행을 염두에 두고 설계되었습니다. ADS1018는 통합된 전압 레퍼런스 및 오실레이터 기능을 지원합니다. 데이터는 SPI와 호환되는 직렬 인터페이스로 전송됩니다. ADS1018은 2.0~5.5V 범위의 단일 전원 장치로 작동합니다.
ADS1118은 정밀 ADC(아날로그-디지털 변환기)로써, 리드가 없는 초소형 QFN-10 패키지 또는 MSOP-10 패키지에 생산되어 16비트 분해능을 갖습니다. 정밀, 전력, 손쉬운 실행을 염두에 두고 설계되었습니다. ADS1118은 통합된 전압 레퍼런스 및 오실레이터 기능을 지원합니다. 데이터는 SPI와 호환되는 직렬 인터페이스로 전송됩니다. ADS1118은 2.0~5.5V 범위의 단일 전원 장치로 작동합니다.
특징
- 초소형 QFN 패키지: 2mm × 1.5mm × 0.4mm
- 넓은 전력 공급 범위: 2.0~5.5V
- 낮은 전류 소비량
- 연속 모드: 150µA에 불과
- 싱글-샷 모드: 자동 전원 차단
- 프로그래밍할 수 있는 데이터 전송 속도:
- 8~860SPS(ADS1118)
- 128~3300SPS(ADS1018)
- 사이클 1회로 정착
- 내부 온도 센서:
- 0.5°C(최대) 오류(ADS1118
- 1°C(최대) 오류(ADS1018)
응용 분야
- 온도 측정
- 이동식 계측기
- 소비자 가전
- 배터리 모니터링
- 공장 자동화 및 공정 제어
|
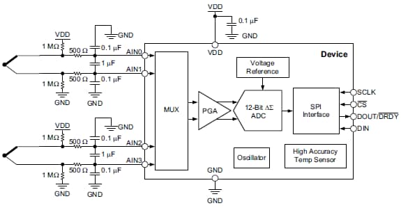
ADS1118 블록 선도

|
ADS1018 블록 선도
|
|