Texas Instruments TCAN1051/TCAN1051-Q1 장애 보호 CAN 송수신기

Texas Instruments TCAN1051/TCAN1051-Q1 장애
보호 CAN 송수신기

Texas Instruments의 TCAN1051/TCAN1051-Q1 장애 보호 CAN 송수신기는 ISO11898-2 (2016) 고속 CAN(계측 제어기 통신망) 물리 계층 표준을 충족합니다. 모든 장치는 최대 2Mbps(초당 메가비트)의 CAN FD 네트워크에서 사용할 수 있도록 설계되었습니다. 부품 번호가 G로 끝나는 장치는 최대 5Mbps의 데이터 속도를 지원하도록 설계되었습니다. 부품 번호에 V자가 포함된 장치는 입력 핀 임계값과 RXD 출력 레벨을 조절하는 I/O 레벨을 위한 보조 전원 장치 입력부가 있습니다. TCAN1051/TCAN1051-Q1은 흔히 청취 전용 모드라고도 하는 정숙 모드를 갖췄습니다. 또한 모든 장치에는 장치 및 네트워크 견고성 개선을 위한 다양한 보호 기능도 포함되어 있습니다. TCAN1051-Q1 자동차 애플리케이션에 대한 AEC-Q100 자격을 획득했습니다.

특징
  • ISO 11898-2 물리 계층 업데이트(2015년 12월 17일자 초안) 부합
  • 공표된 ISO 11898-2:2007 and ISO 11898-2:2003 물리 계층 표준 부합
  • ′터보′ CAN
    • 모든 장치는 2Mbps CAN FD(변동 데이터 전송 속도)를 지원하며 G 옵션은 5Mbps 지원
    • 짧고 대칭적인 전파 지연 시간 및 향상된 타이밍 마진을 위한 고속 루프 시간
    • CAN 부하 네트워크에서 높은 데이터 속도
  • I/O 전압 범위 3.3V 및 5V MCU 지원
  • 전력이 공급되지 않을 때 이상적인 패시브 동작
    • 높은 임피던스의 버스 및 로직 터미널(무부하)
    • 버스 및 RXD 출력에서 무결함 작동의 파워업/다운
  • 보호 기능
    • HBM ESD 보호: ±16kV
    • 최대 ±1 5kV의 IEC ESD 보호
    • 버스 장애 보호: ±70V
    • VCC 및 VIO(V 변형 모델만 해당) 공급 터미널에 대한 저전압 보호
    • 드라이버 우위 타임아웃(TXD DTO) - 데이터 속도가 10kbps까지 감소
    • 과열 시 자동 종료 보호(TSD)

  • 수신기 공통 모드 입력 전압: ±30V
  • 일반적 루프 지연: 110ns
  • 접합 온도: –55~150°C

응용 분야
  • 모든 장치는 고부하 CAN 네트워크 지원
  • 중장비 ISO11783 애플리케이션
  • 산업 자동화, 제어, 센서 및 구동 시스템
  • 빌딩, 보안 및 냉난방 자동화
  • 이동 통신 기지국 상태 및 제어
  • CANopen, DeviceNet, NMEA2000, ARNIC825, ISO11783, CANaerospace 등CAN 버스 표준 부합
<

TCAN1042DEVM TCAN10xx CAN 평가 모듈(EVM)

Texas Instruments의 TCAN1042DEVM TCAN10xx CAN 평가 모듈(EVM)에는 TCAN1042D CAN 송수신기가 설치된 상태로 제공됩니다. CAN 평가 모듈은 사용자가 TI CAN 송수신기 제품군과 함께 사용하도록 재구성할 수 있습니다. TCAN33x, SN65HVD23x, SN65HVD25x, SN65HVD10x0 및 SN65HVDA54x 같은 제품군이 여기에 해당합니다. 재구성은 평가 모듈의 송수신기를 교체하고 점퍼를 설정하여 완료합니다. 이 평가 모듈에는 기본적 CAN 평가를 위한 구성과 다양한 부하, CAN 송수신기 성능 평가에 필요한 종단 설정이 포함되어 있습니다.

특징
  • ISO11898-2의 요구 사항 충족
  • I/O 전압 범위 3.3V 및 5V MCU 지원
  • 전력이 공급되지 않을 시 이상적인 패시브 동작
    • 높은 임피던스의 버스 핀(작동 버스에 무부하)
    • 높은 임피던스의 로직 핀
    • 버스에서 무결함 작동의 파워업/다운

  • 보호 기능
    • 버스핀에 ESD 보호 적용
      • HBM ESD ±25kV
      • IEC ESD ±12kV
    • 버스 장애 보호 ±14V
    • 공급 핀에 저전압 보호 적용
    • TXD(드라이버) 우위 타임아웃(DTO)
    • RXD(수신기) 우위 타임아웃(DTO)
    • 과열 시 자동 종료 보호
  • 작동 특성 -40~125°C

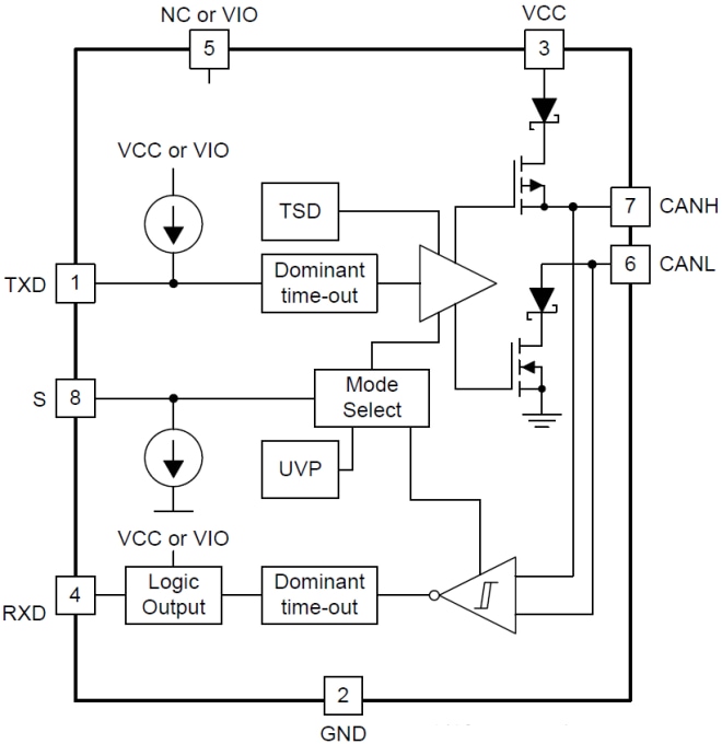
기능 블록 선도
기능 블록 선도
eNews
  • Texas Instruments
게시일: 2016-07-14 | 갱신일: 2022-03-11