Texas Instruments TAS2110 클래스 D 오디오 증폭기는 3.6V의 배터리 전압에서 4Ω 부하에 6.1W의 피크 전력을 제공할 수 있습니다. TAS2110은 1W에서 83.5% 효율을 가지며 하드웨어 셧다운 모드에서 1uA 미만을 소비합니다. TAS2110는 구성 가능한 브라운아웃 보호 및 VBAT 추적 피크 전압 제한기를 통해 시스템 셧다운을 방지합니다. TAS2110 QFN 패키지는 2레이어 보드 설계 장치와 호환됩니다.
특징
- 주요 특징
- 11V 다중 레벨 클래스 H 부스트
- 사용하기 쉬운 GUI를 포함하는 통합 선독 알고리즘
- 출력 전력 (1% THD+N, VBAT= 3.6V)
- 4Ω에 6.1W 제공
- 8Ω에 5W 제공
- 전력 소비(8 Ω, VBAT= 4.2V)
- 83.5% 효율(1W에서)
- 하드웨어 셧다운 모드에서 <1uA
- 전원 공급 장치
- VBAT: 2.7~5.5V
- VDD: 1.65 V ~ 1.95 V
- 보호
- 배터리: 고급 브라운아웃
- 클리핑: VBAT 추적 피크 전압 제한기
- 장치: 과열 및 과전류 보호
- 인터페이스 및 제어
- I2S/TDM: 32비트 채널 8개, 각각 최대 96KSPS
- I2C: 선택 가능한 주소 4개
- 7.35KSPS~192KSPS 샘플링 속도
- MCLK 없는 작동
애플리케이션
- 스마트 스피커(음성 보조 장치 포함)
- BLUETOOTH® 및 무선 스피커
- 스마트 홈
- IP 카메라
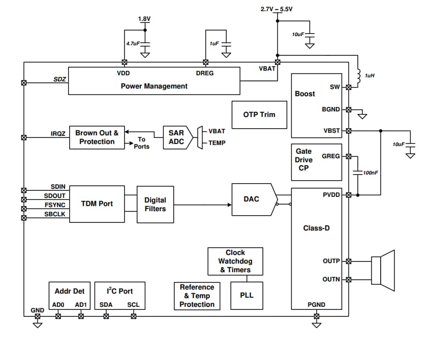
블록 선도
게시일: 2020-01-14
| 갱신일: 2024-05-03

