Texas Instruments REF8EVM 평가 모듈
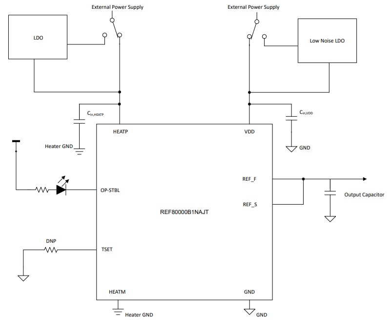
Texas Instruments REF8EVM 평가 모듈은 REF80 고정밀 직렬 레퍼런스 및 내부 히터의 성능을 시연하기 위한 플랫폼입니다. TI REF8EVM은 REF80용으로 설계되었으며 세라믹 LCCC 패키지로 제공됩니다. REF80 온도 제어 매립형 Zener 레퍼런스는 정밀 7.6V 레퍼런스와 내부 히터를 통합하여 0.05ppm/°C의 낮은 온도 드리프트를 달성합니다. 내장되어 있는 히터는 다이의 내부 온도를 일정한 설정값으로 유지하여 주변 온도 변화에 관계없이 기준 전압이 일정하게 유지되도록 합니다.특징
- 벤치 전원 공급 장치에서 직접 REF80에 전원을 공급하거나 온보드 LDO에서 전원을 공급할 수 있습니다.
- 성능 향상을 위한 내장 히터
- 히터 온도가 안정되면 안정적인 LED를 출력하여 히터 온도가 안정되었음을 알려줍니다.
- 바나나 플러그, 바인딩 포스트용 미장착 풋프린트, SMA 커넥터 등 다양한 측정 방법을 사용할 수 있습니다.
- SMA를 통해 DAC11001B EVM과 호환
애플리케이션
- 반도체 테스트 및 ATE
- DMM(디지털 멀티미터)
- 신호 발생기
- 배터리 테스트
- 정밀 데이터 수집 시스템
설정
기본 설정
레이아웃
게시일: 2025-05-29
| 갱신일: 2025-06-04
