Texas Instruments OPAx392 e-trim™ 연산 증폭기
Texas Instruments OPAx392 e-trim™ 연산 증폭기(Op Amps)는 레일-레일 입력 및 출력 작동과 함께 초저 오프셋, 오프셋 드리프트 및 입력 바이어스 전류가 특징입니다. 정밀한 DC 정확도 외에도 AC 성능은 저잡음 및 빠르게 안정되는 과도 응답에 최적화되어 있습니다. 이러한 특징 덕분에 OPAx392는 고정밀 ADC(아날로그-디지털 컨버터)를 구동하거나 고분해능 DAC(디지털-아날로그 컨버터)의 출력을 버퍼링하기에 매우 적합합니다.OPAx392는 입력 초핑 또는 자동 제로 기술 없이 초저 오프셋 전압 및 오프셋 전압 드리프트를 달성하는 TI의 e-trim™ 연산 증폭기 기술이 특징입니다. 이 기법을 통해 센서 입력 또는 광다이오드 전류-전압 측정을 위한 초저 입력 바이어스 전류를 구현하며, 광학 모듈 또는 의료 계측을 위한 고성능 트랜스 임피던스 스테이지를 생성할 수 있습니다.
특징
- ±10µV(최대)의 낮은 오프셋 전압
- ±0.18µV/°C의 낮은 드리프트
- 10fA 낮은 입력 바이어스 전류
- 4.4nV√Hz의 낮은 잡음(10kHz)
- 2µVPP(0.1~10Hz)의 낮은 1/f 잡음
- 1.7~5.5V의 낮은 공급 전압 작동
- 1.22mA의 낮은 대기 전류
- 0.75µs(1V~0.1%)의 빠른 안정화
- 4.5V/µs 빠른 슬루율
- 높은 출력 전류(+65/-55mA 단락)
- 13MHz 이득 대역폭
- 레일-레일 입/출력
- -40~125°C 지정 온도 범위
- EMI 및 RFI 필터링된 입력
애플리케이션
- 다중 파라미터 환자 모니터
- ECG(심전도)
- 화학/가스 분석기
- 광학 모듈
- 아날로그 입력 모듈
- 공정 분석(pH, 가스, 농도, 힘, 습도)
- 가스 감지기
- 아날로그 보안 카메라
- 상업용 DC/DC
- 펄스 산소 농도계
- 내부 DC 상호 연결(장거리, 잠수함)
- DAQ(데이터 수집)
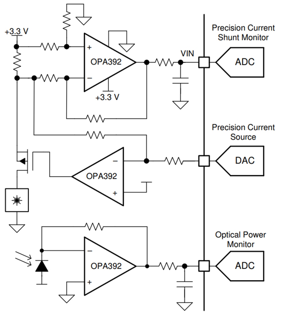
광학 모듈의 애플리케이션
게시일: 2021-08-30
| 갱신일: 2025-04-28
