Texas Instruments OPAx310/OPAx310-Q1 연산 증폭기
Texas Instruments OPAx310/OPAx310-Q1 연산 증폭기는 1.5~5.5V의 저전압 범위를 제공하는 단일(OPA310/OPA310-Q1), 이중(OPA2310) 및 4중 채널(OPA4310) 증폭기입니다. 고출력 전류 연산 증폭기는 레일 대 레일 입력 및 출력 스윙 기능이 특징입니다. 이 증폭기는 입력에서 포지티브 전원 공급 레일까지 다이오드가 연결되지 않은 안전 보장 입력 ESD 구조로 견고한 ESD 성능을 제공합니다. OPAx310S은 매우 빠른 차단 응답을 제공하며 일반 인에이블, 사용해제 시간이 1µs이므로 애플리케이션에 듀티 사이클이 포함되어 있을 때 전력을 절감할 수 있습니다. TI OPAx310/OPAx310-Q1 연산 증폭기는 소형 표준 전원 패드 패키지에 내부 전류 한계 및 열 차단 보호 기능을 포함하고 있습니다. 이를 통해 고출력 전류로 작동할 때 추가적인 견고성을 나타냅니다.이 연산 증폭기는 레일에 매우 가깝게 스윙하며 5.5V 전원장치의 온도에 대해 최소 75mA의 단락 전류를 갖습니다. 여러 연산 증폭기를 병렬로 주의깊게 연결하여 추가 출력 전류 성능을 달성합니다. OPAx310은 입력 오버드라이브 조건에서 비위상 반전으로 견고한 설계 및 통합 RFI 및 EMI 제거 필터로 회로 설계를 간소화합니다. 이 장치는 3MHz의 이득 대역폭으로 탁월한 AC 성능을 지원하고 지속적인 발진 없이 최대 250pF의 정전용량 로드 장치를 구동할 수 있습니다.
OPAx310/OPAx310-Q1 연산 증폭기는 LED 드라이버, LCD 드라이버, 레이저 드라이버 및 TEC 드라이버 애플리케이션에 이상적이며 기준 버퍼, 가드 증폭기 또는 개별 LDO로 사용할 수도 있습니다.
특징
- ±150mA(표준)의 높은 출력 전류(5.5V)
- 셧다운 시 1μs의 표준 빠른 활성화 및 0.9μs(표준) (OPAX310-Q1)
- 1.5~5.5V의 폭넓은 작동 공급 전압
- ±250µV(표준)의 낮은 입력 오프셋 전압
- 페일 세이프 입력, 입력에서 V+까지의 다이오드 없음
- 165µA/ch(표준) 최적화된 대기 전류
- 레일-레일 입/출력
- 이득 대역폭: 5.5V에서 3MHz(표준)
- 표준 열 잡음 플로어: 16nV/√Hz
- 단위 이득 안정화
- 지속적인 진동 없이 최대 250pF 구동
- 내부 RFI 및 EMI 필터링 입력 핀
- 작동 온도 범위: -40~125°C
애플리케이션
- 광학 모듈
- 기준 버퍼, 가드 증폭기
- 마이크 전치 증폭기
- 조명 및 LED 드라이버
- 4~20mA 루프 드라이버
- 프로그래밍 가능 전류 소스
- 로우 측 전류 감지 회로
- AEC-Q100 등급 1 애플리케이션
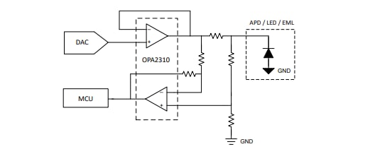
APD/LED/EML 바이어싱(전류 감지 기능 포함)
블록 선도
게시일: 2022-07-27
| 갱신일: 2025-05-15
