Texas Instruments OPA396 정밀 연산 증폭기
Texas Instruments OPA396 정밀 연산 증폭기는 높은 대역폭(1MHz)과 고정밀 증폭기에서 매우 낮은 대기 전류(23.5µA) 조합을 제공합니다. 레일-레일 입력 및 출력과 결합된 이러한 특징 덕분에 이 장치는 고이득, 저전력 애플리케이션에 탁월한 선택입니다. 10fA의 초저 입력 바이어스 전류, 100µV 오프셋(최대) 및 1.2µV/°C 온도 드리프트는 저전력 요구 사항이 요구되는 비율계 및 전류계 센서 프런트 엔드에서 높은 정밀도를 유지하는 데 도움이 됩니다.OPA396은 Texas Instruments의 독점적인 e-trim™ 연산 증폭기 기술을 사용하여 입력 스위칭 또는 자동 영점 기술 없이도 초저 오프셋 및 낮은 입력 오프셋 드리프트의 고유한 조합을 가능하게 합니다. CMOS 기반 기술 플랫폼은 또한 높은 출력 커패시턴스를 허용하는 현대적이고 견고한 출력 스테이지 설계를 특징으로 하여 일반적인 저전력 증폭기에서 흔히 발생하는 안정성 문제를 줄여줍니다.
특징
- 23.5µA 낮은 IQ
- 1MHz 이득 대역폭 곱
- 10fA(표준) 낮은 입력 바이어스 전류
- ±100µV(최대) 낮은 오프셋 전압
- ±1.2µV/°C 낮은 드리프트
- 1.7~5.5V 낮은 공급 전압 작동
- 입력 공통 모드 범위 ±100mV 초과 레일
- 1V/µs 빠른 슬루율
- 높은 부하 용량성 구동
- 60mA의 고출력 전류 구동
- 레일-레일 출력
- EMI/RFI 필터링된 입력
- 소형 패키지(SC-70-5)
애플리케이션
- 휴대용 전자 장치
- 유량 트랜스미터
- 혈당계
- 공정 분석(pH, 가스, 힘, 습도)
- 온도 트랜스미터
- 압력 트랜스미터
- 의료용 센서 패치
- 빌딩 자동화
- 웨어러블 피트니스 및 활동 모니터
- 가스 감지기
- 아날로그 보안 카메라
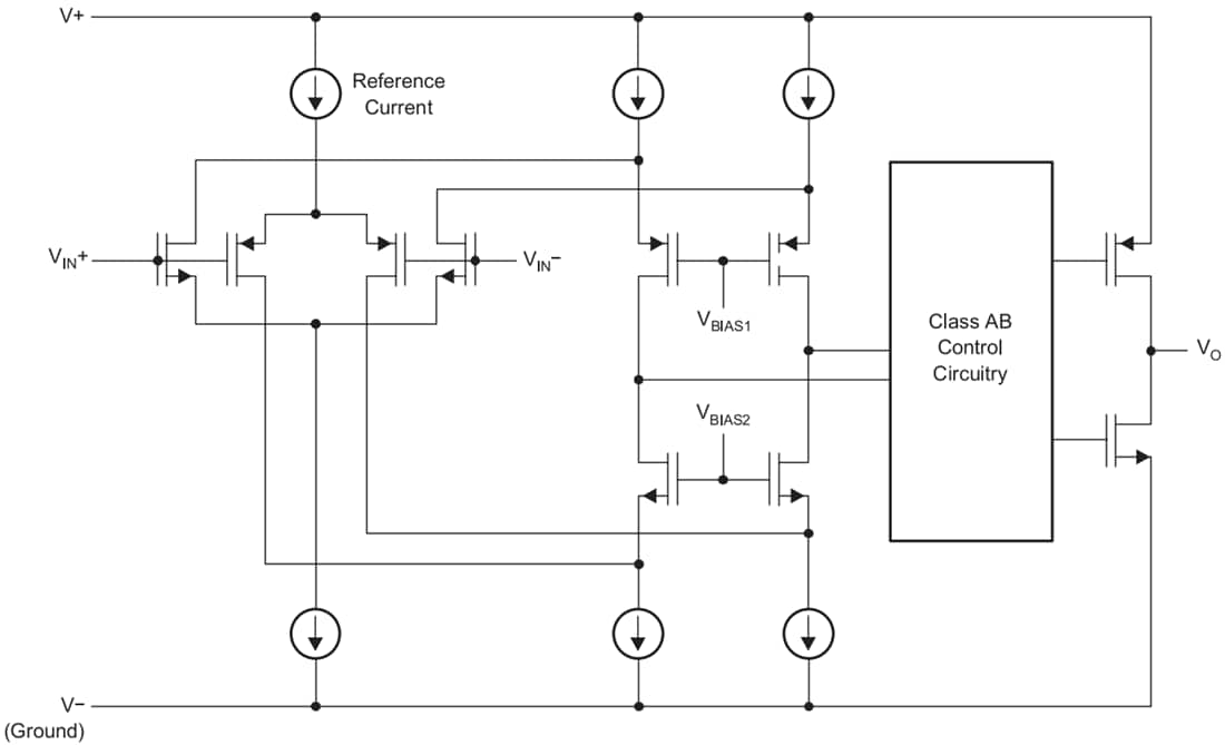
기능 블록 선도
게시일: 2021-08-13
| 갱신일: 2022-03-11
